mRNA疗法作为一种新兴的生物治疗手段,在疫苗开发、遗传病治疗及癌症免疫治疗等领域展现出巨大潜力。然而,mRNA的非特异性细胞摄取和低递送效率限制了其广泛应用。脂质纳米颗粒(LNPs)作为mRNA的有效递送载体,尽管在COVID-19疫苗中取得了巨大成功,但其靶向性仍有待提高。传统方法通过化学偶联将抗体修饰到LNP表面以提高靶向性,但这些方法往往涉及复杂的纯化步骤,并可能降低抗体的结合亲和力。因此,开发一种简单、高效且通用的抗体捕获系统,对于推动mRNA疗法的进一步发展具有重要意义。近日,澳大利亚Monash University的Angus P. R. Johnston团队在Nature Nanotechnology发表名为“A versatile antibody capture system drives specific in vivo delivery of mRNA-loaded lipid nanoparticles”的研究,提出了一种新型的抗体LNP构建方法,极大地改善了抗体在LNP上的分布构象,显著增强了LNP的细胞靶向性。

Figure. 1 | The TP1107 capture system attaches antibodies to LNPs in their optimal orientation.
01
实验结果
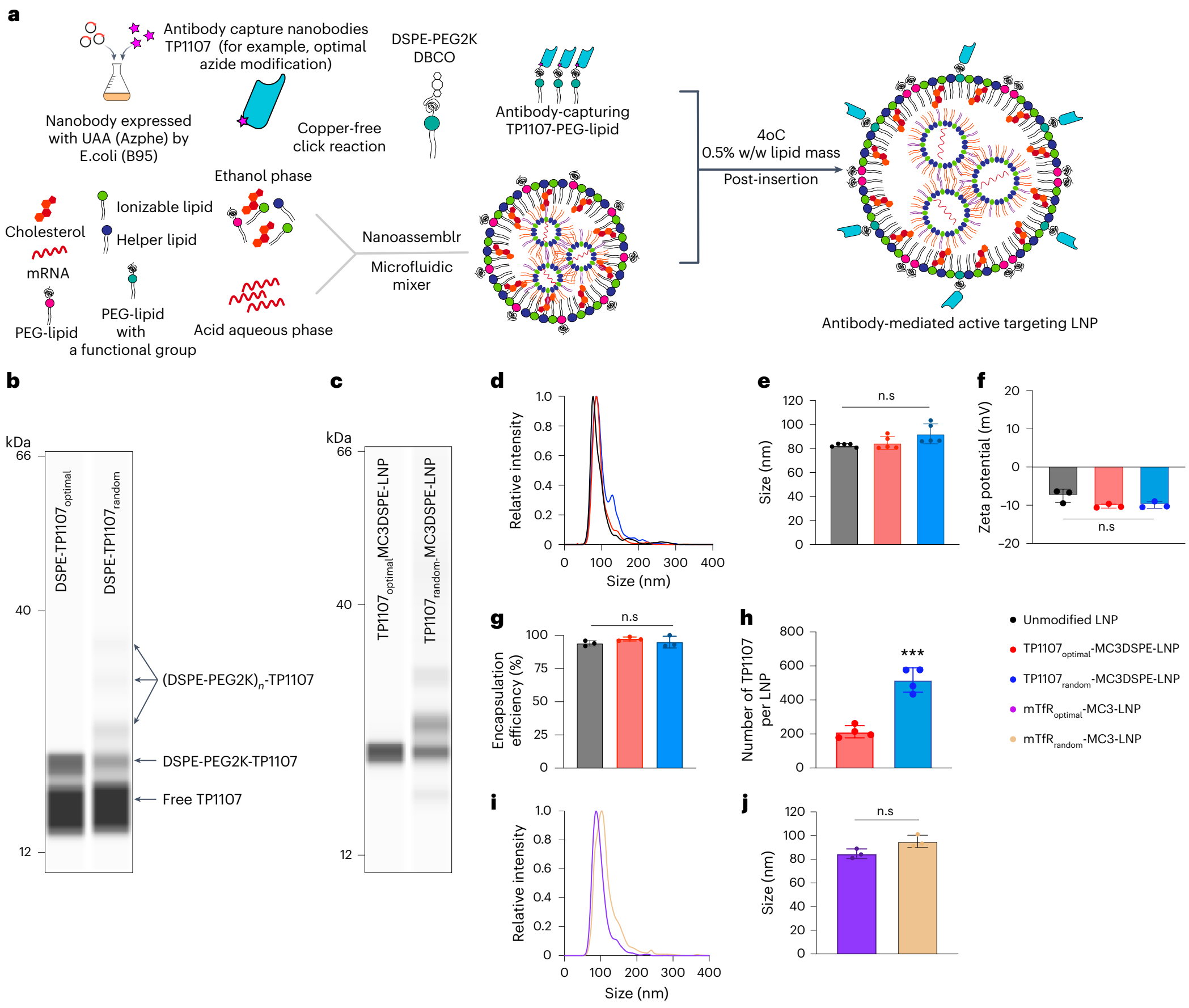
1.1 纳米抗体在LNP表面的最佳定向捕获:
通过负染色透射电子显微镜(TEM)成像技术,我们成功观察到了TP1107纳米抗体与IgG的Fc区域的结合模式(图2)。图像分析显示,TP1107以“侧向”方式特异性结合到IgG的Fc区域,这为后续优化纳米抗体在LNP表面的定向捕获提供了关键结构信息。基于这一发现,我们选择了TP1107的Gln15位置作为共价结合位点,通过引入非天然氨基酸p-叠氮基苯丙氨酸(azPhe),利用应变促进的叠氮化物-炔环加成反应(SPAAC),实现了TP1107在LNP表面的定向捕获。

Figure 2. a) TEM obtained for a, 2D projection of nanobody:antibody complexes. b) 3D models showing the nanobody binding to the Fc domain. c) 3D reconstruction of 2D projection. The Gln15 residue (highlighted in Blue and circled in black) was identified as a point of attachment to the LNP.
进一步实验表明,优化后的TP1107(TP1107optimal)在LNP表面的结合效率显著高于随机结合的TP1107(TP1107random)。具体而言,TP1107optimal修饰的LNP在蛋白质印迹分析中显示出单一清晰的条带,对应于单个DSPE-PEG2000-DBCO脂质修饰的纳米抗体,而TP1107random则显示出多个条带,表明存在多个脂质修饰的纳米抗体(图3b, c)。此外,NTA分析显示,TP1107optimal-MC3/DSPE LNP的平均粒径为85 nm,与未修饰的LNP相似,且没有观察到明显的粒子聚集(图3d, e)。这些结果证实了TP1107optimal在LNP表面的有效且定向的结合。

Figure. 3 | Formulation of LNPs that efficiently capture antibodies in their optimal orientation.
1.2 功能化LNP的细胞靶向性:
在Jurkat细胞中,我们评估了功能化LNP的细胞结合和mRNA表达效率。实验结果显示,与未修饰的LNP相比,功能化LNP(尤其是针对CD3、CD5和CD7等T细胞表面标志物的LNP)显著增强了细胞结合和mRNA表达。
通过调整抗体与TP1107的比例,我们发现当抗体与TP1107的比例为1:8至1:2时,细胞结合和eGFP表达达到最佳效果(图4a-c)。进一步比较TP1107optimal和TP1107random修饰的LNP,我们发现TP1107optimal修饰的LNP在相同抗体数量下显示出更高的细胞结合和eGFP表达(图4d-f)。这表明,优化纳米抗体在LNP表面的定向捕获对于提高靶向递送效率至关重要。
除此之外,研究发现TP1107optimal修饰的LNP的细胞靶向效果显著好于传统抗体偶联制备方法(图5)。

Figure. 4 | Optimally oriented antibodies show significantly higher cell binding and protein expression than randomly oriented antibodies.

Figure 5. TP1107 captured antibodies outperformed the conventional labelled antibodies on LNP over 24 hours.
1.3 功能化LNP的体内靶向性:
为了评估功能化LNP在体内的靶向递送效率,我们使用了Ai14报告基因小鼠模型。通过静脉注射给予小鼠含有Cre mRNA的功能化LNP(mCD3-LNP),24小时后收集脾脏、肝脏、淋巴结和血液样本进行分析。实验结果显示,mCD3-LNP在脾脏、肝脏、淋巴结和血液中的T细胞亚群中诱导了显著的tdTomato表达(图6b-e)。具体而言,在脾脏中,约50%的CD4+ T细胞和54%的CD8+ T细胞表现为tdTomato阳性;在肝脏中,相应比例分别为43%和47.5%。此外,我们还观察到mCD3-LNP在B细胞和其他免疫细胞中的脱靶递送极低(图6b-e)。这些结果证实了功能化LNP在体内的高效靶向递送能力,且最小化了对非靶细胞的脱靶效应。

Figure. 6 | Anti-CD3 LNP-targeted T cells resident in spleen, liver, lymph nodes and white blood cells in vivo with minimal off-targeting effect.
02
讨论
本研究提出了一种创新的抗体捕获系统,通过优化抗体在LNP表面的定向捕获,显著提高了mRNA的靶向递送效率。
该系统具有以下优势:
高效性:与未修饰的LNP相比,功能化LNP的蛋白质表达水平提高了超过1000倍,抗体结合效率提高了8倍以上。
特异性:在体内外均显示出对T细胞的高效靶向性,最小化了对其他免疫细胞的脱靶递送。
通用性:该系统适用于多种离子化脂质和PEG脂质组合,为不同应用场景下的mRNA递送提供了灵活的选择。
简便性:无需对抗体进行化学修饰或复杂的纯化步骤,简化了功能化LNP的制备流程。
参考文献:A versatile antibody capture system drives specific in vivo delivery of mRNA-loaded lipid nanoparticles. https://doi.org/10.1038/s41565-025-01954-9.