
INano™ Optimux
多功能连续纳米药物制备系统(GMP)

INano™ L/L+
快速纳米药物制备系统

INano™ S
大规模商业化纳米药物制造系统

INano™ X
快速纳米药物制备系统

细胞转染试剂盒

应用试剂盒

器官靶向试剂盒

验证试剂盒

DNA试剂盒

蛋白试剂盒
近日,国际顶级期刊《Science》发表了一项来自Raina Biosciences与MIT合作团队的突破性研究:利用深度生成模型GEMORNA设计出具有显著增强翻译能力与稳定性的mRNA序列,为下一代mRNA药物与疫苗开发提供了全新范式。

文中LNP使用了迈安纳(上海)仪器科技有限公司的纳米药物制备系统(INano L+)进行制备。

2025 TECHNOLOGY
01 研究亮点
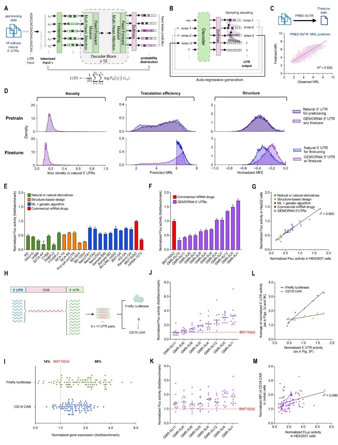
GEMORNA模型
基于Transformer架构,分别针对CDS(编码区)和UTR(非翻译区)进行生成式设计,显著提升mRNA的表达水平与稳定性。

Overview of designing full-length therapeutic mRNAs with GEMORNA.
表达提升显著
荧光素酶(Fluc2P)表达最高提升41倍;
COVID-19疫苗mRNA在小鼠中诱导的抗体滴度显著高于现有商业疫苗;
人促红细胞生成素(EPO)表达提升15倍,且持续时间更长。

The architecture of our GEMORNA-CDS model for CDS design, along with in silico analysis and in vitro experimental results of CDS sequences generated by GEMORNA-CDS. Compared to conventionally designed CDS sequences, GEMORNA-generated CDSs exhibited better codon usage and enhanced translational capacity.
拓展至环状RNA
GEMORNA设计的circRNA在CAR-T细胞中展现出更强的抗肿瘤细胞毒性和持久表达能力。

The GEMORNA platform is able to generate circRNAs with improved expression level, durability and potency compared with conventionally-designed and patented counterparts.
2025 TECHNOLOGY
02 技术细节
CDS设计
使用Encoder-Decoder结构,将蛋白质序列“翻译”为最优mRNA序列,自动优化 codon usage、GC含量、二级结构等;
UTR设计
使用Decoder-only结构,生成与天然序列差异大但功能更强的UTR;全程使用m1Ψ修饰,提升稳定性和降低免疫原性;
LNP封装设备明确标注
迈安纳(Micro&Nano)的INanoTM L+,凸显国产设备在国际高水平研究中的应用
2025 TECHNOLOGY
03 实验验证
在HEK293T、HepG2等多种细胞系中验证;
在小鼠模型中验证疫苗免疫原性与治疗蛋白表达;
与商业序列(如BNT162b2)、算法优化序列(如LinearDesign)全面对比,表现优异。

The architecture of our GEMORNA-UTR model, and the in silico analysis and in vitro experimental results of UTR sequences generated by GEMORNA-UTR.

By combining GEMORNA-generated CDS and UTRs, we designed full-length mRNAs with stronger in vitro protein expression and in vivo potency compared with conventionally-designed counterparts and commercial products.
2025 TECHNOLOGY
04 行业意义
本研究不仅展示了AI在生物序列设计中的强大能力,更标志着LNP递送系统与AI设计mRNA的结合正在推动整个mRNA治疗领域向前迈进。值得一提的是,迈安纳的INano L+设备在此项顶刊研究中被选用,体现了国产设备在高端科研与产业应用中的可靠性与国际竞争力。
【结论】
GEMORNA为代表的生成式AI模型+LNP递送系统,正在成为mRNA药物开发的“新引擎”。未来,我们有望看到更多高效、长效、低副作用的mRNA疗法问世,而国产设备与技术的参与也将越来越深入。
论文信息:
H. Zhang et al., Science (2025).
DOI: 10.1126/science.adr8470
代码已开源:https://github.com/RainaBio/GEMORNA
