高通量mRNA/LNP筛选
抗体-LNP偶联包封服务
RNP-LNP包封
荧光标记LNP合成
常规服务

细胞转染试剂盒

应用试剂盒

器官靶向试剂盒

验证试剂盒

DNA试剂盒

蛋白试剂盒
mRNA疗法在疫苗开发、蛋白质替代治疗及基因编辑等领域展现出巨大潜力,但其临床应用仍面临两大挑战:一是mRNA分子难以穿透细胞膜且易被核酸酶降解;二是现有递送系统普遍存在内体逃逸效率低(仅约2%)与免疫原性调控困难的问题。脂质纳米颗粒(LNPs)作为主流递送平台,其核心组分可电离脂质的结构优化对提升递送效能至关重要。然而,传统研究多聚焦于可电离脂质的胺头基和连接区,对疏水尾部不饱和度的作用机制缺乏系统探讨。
中山大学刘志佳团队在Journal of Controlled Release发表名为“Impact of tail unsaturation in ionizable lipids on mRNA delivery efficiency and immunogenicity of lipid nanoparticles”的研究。该研究通过构建可电离脂质库,系统揭示尾部不饱和度如何通过调控理化性质、内体逃逸效率影响mRNA递送效能,并探索其免疫调控机制。

示意图

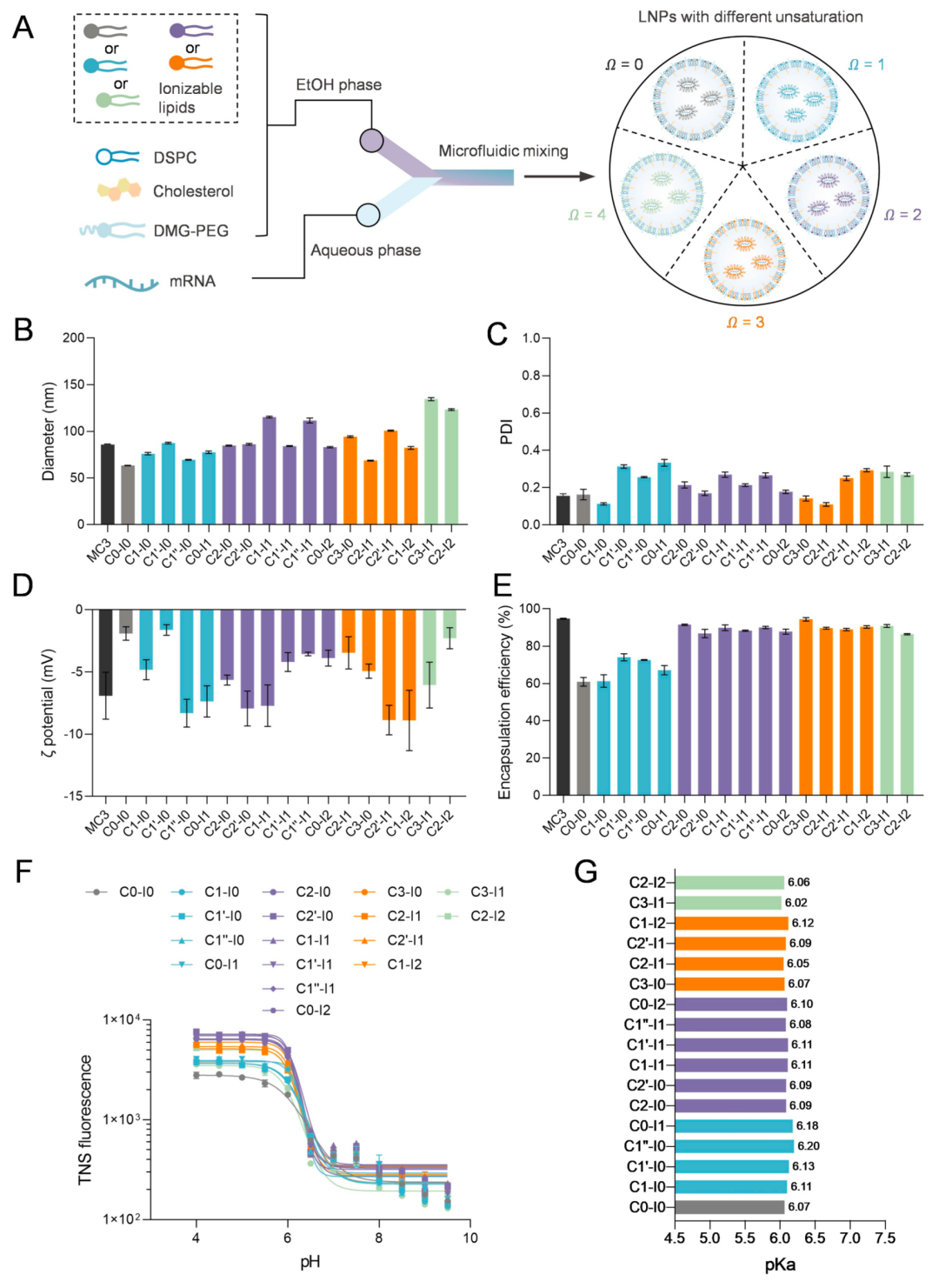
Fig. 1. Design and synthesis of a small library of ionizable lipids with identical backbones and only varying degrees, types, and position of unsaturation in hydrophobic tails.

迈安纳微流控XNano系列设备及试剂盒
2026 TECHNOLOGY
01 实验结果
可电离脂质合成与表征
本研究成功合成了17种具有不同尾部不饱和度的可电离脂质,通过四组分Ugi反应(Ugi-4CR)系统实现了对脂质尾部双键数量、类型和位置的精确调控。动态光散射(DLS)结果显示,LNPs的粒径受尾部不饱和度显著影响:当双键总数(Ω)为0时(如C0-I0),LNP粒径约为60 nm,显著小于MC3基LNP(约85 nm);随着Ω增加至1-3,粒径与MC3基LNP相近(80-100 nm);当Ω达到4时(如C3-I1和C2-I2),粒径增大至120-130 nm(图2B)。所有LNPs的PDI均低于0.3,表明粒径分布均匀(图2C)。Zeta电位测量显示,LNPs表面带弱负电荷(图2D)。mRNA包封效率分析表明,Ω=0和1的LNPs包封率较低(60-70%),而Ω≥2的LNPs包封率显著提高至85-95%(图2E)。此外,所有LNPs在4°C储存条件下均表现出高胶体稳定性,仅C0-I0在储存后粒径略有增加。在模拟生理条件(10% FBS, 37°C)下,所有LNPs在24小时内粒径均有所增加,但未出现显著聚集。

Fig. 2. Preparation and characterization of LNPs.
体外mRNA转染与内体逃逸
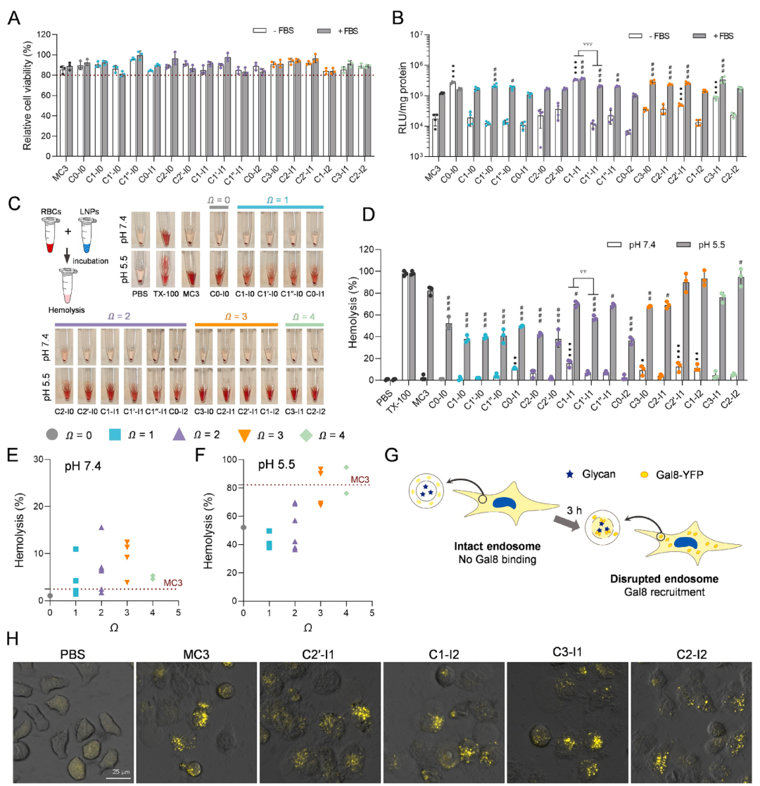
在HepG2细胞中的体外转染实验显示,所有LNPs均表现出良好的生物相容性,相对细胞活力超过80%(图3A)。在无血清条件下,除C0-I0、C1-I1、C2'-I1和C3-I1外,多数LNPs的转染效率与MC3基LNP相当;而在含血清条件下,几乎所有LNPs的转染效率均显著提高,尤其是Ω≥2的LNPs表现出优于MC3的性能(图3B)。进一步分析表明,转染效率与尾部不饱和度之间存在相关性,其中羧酸端疏水尾部(R3)的双键数量对转染效率的影响更为显著。
内体逃逸能力通过溶血实验和Gal8-YFP招募实验进行评估。溶血实验显示,在pH 5.5条件下(模拟内体环境),所有LNPs的溶血率均显著高于pH 7.4条件(生理pH),且溶血率与Ω值在pH 5.5时呈正相关(PCC=0.7459, p=0.0006)(图3F)。特别是C2'-I1、C1-I2、C3-I1和C2-I2等LNPs的溶血率与MC3基LNP相当,表明其具有较强的内体膜破坏能力(图3D)。Gal8-YFP招募实验直观展示了LNPs的内体逃逸过程,共聚焦显微镜观察发现,经LNPs处理3小时后,Gal8-YFP-HeLa细胞内出现明显的黄色荧光斑点,表明内体膜被破坏(图3H)。

Fig. 3. In vitro mRNA transfection and endosomal escape of LNPs.
体内mRNA递送效率
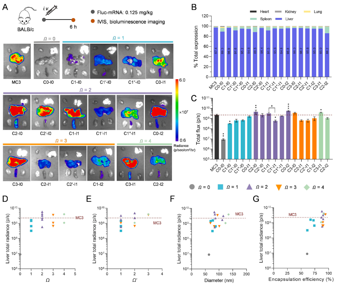
BALB/c小鼠静脉注射Fluc-mRNA负载的LNPs后,生物发光成像显示,所有LNPs均主要靶向肝脏,蛋白表达分布占比86%-97%(图4A, B)。进一步分析表明,尾部不饱和度对肝脏靶向递送效率有显著影响:当Ω=0或1时,多数LNPs的递送效率低于MC3基LNP,但C0-I1例外;当Ω增加至2-4时,7种LNPs(C2-I0、C2'-I0、C1-I1、C1''-I1、C0-I2、C3-I0和C3-I1)的递送效率显著提高,其中C2-I0、C0-I2和C3-I1优于MC3(图4C)。值得注意的是,当Ω=2时,含顺式双键的C1-I1递送效率高于含反式双键的C1'-I1;当Ω>2时,羧酸端疏水尾部(R3)双键数量较多的LNPs(如C3-I0和C3-I1)递送效率更高(图8E)。相关性分析显示,递送效率与R3尾部不饱和度(Ω')呈显著正相关(PCC=0.5770, p=0.0307),但与总Ω值、粒径和Zeta电位无显著相关性(图4D-F)。此外,mRNA包封效率与体内递送效率呈正相关(PCC=0.5037, p=0.0393)(图4G)。

Fig. 4. In vivo expression and biodistribution after i.v. administration of LNPs encapsulating Fluc-mRNA (0.125 mg/kg per mouse, n = 3).
肌肉注射后,蛋白表达主要分布在肝脏和注射部位肌肉。与静脉注射类似,尾部不饱和度影响体内递送效率,但无显著相关性(图5C, E)。C2-I0在肝脏和肌肉中的递送效率均优于MC3基LNP(图5C, D)。进一步分析表明,粒径在80-90 nm范围内的LNPs肝脏靶向性更优(图5F),且mRNA包封效率较高的LNPs通常表现出更高的递送效率(图5G)。

Fig. 5. In vivo expression and biodistribution after i.m. administration of LNPs encapsulating Fluc-mRNA (0.125 mg/kg per mouse, n = 3)
体内免疫原性与安全性
静脉注射Fluc-mRNA负载的LNPs后,血清细胞因子检测显示,不同LNPs诱导的免疫反应存在差异。C0-I1、C2-I0、C2'-I0、C1-I1和C0-I2在6-48小时内诱导的IFN-γ水平低于MC3基LNP,而C1''-I1、C3-I0和C3-I1在24-48小时内诱导的IFN-γ水平较高(图6B)。IL-6水平在6小时时普遍升高,但C0-I1和C2'-I0除外,且所有LNPs在48小时内均恢复至正常水平(图6C)。IL-10水平在24-48小时内由C1''-I1和C3-I0显著诱导(图6F)。TNF-α和IL-1β水平在各LNPs间无显著差异(图6D, E)。RAW 264.7细胞实验进一步证实,不同LNPs诱导的IL-6分泌水平与其尾部不饱和度相关,其中C0-I1和C2'-I0的IL-6分泌量显著低于MC3基LNP。
小鼠体温、体重及血清生化指标监测显示,所有LNPs均表现出良好的安全性。注射后1小时,所有LNPs组小鼠的肛温变化均小于MC3基LNP(图6H)。血清生化指标(AST、ALT、CREA、UREA)与未处理组(PBS)无显著差异(图6I-L),且7天内小鼠体重无显著变化。

Fig. 6. Serum cytokines and markers analysis in mice after i.v. injection with Fluc-mRNA encapsulated LNPs.
LNP介导的IL-27 mRNA肝脏递送
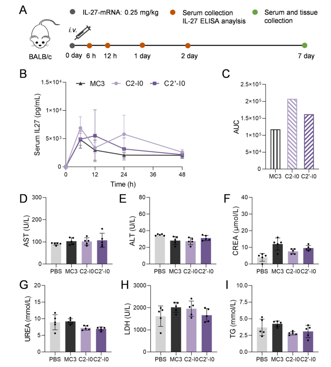
以IL-27 mRNA为模型,评估C2-I0和C2'-I0在蛋白质补充治疗中的潜力。静脉注射0.25 mg/kg IL-27 mRNA负载的LNPs后,血清IL-27水平在6小时达到峰值,随后逐渐下降(图7B)。AUC分析显示,C2-I0和C2'-I0基LNPs的IL-27表达量分别为MC3基LNP的1.76倍和1.38倍(图7C)。安全性评估显示,两种LNPs均未引起肝肾功能损伤(图7D-I)。值得注意的是,顺式(C2-I0)和反式(C2'-I0)双键对IL-27蛋白表达无显著影响(图7B, C)。

Fig. 7. LNP-mediated hepatic delivery of IL-27 mRNA.
2026 TECHNOLOGY
02 结论
本研究系统揭示了可电离脂质尾部不饱和度对mRNA LNP递送效率和免疫原性的调控机制。通过优化双键数量和位置,可显著提升mRNA包封率、内体逃逸效率和肝靶向性,同时降低免疫原性。C2-I0和C2'-I0脂质在蛋白质替代治疗中展现出高效、安全的潜力,为精准设计mRNA递送载体提供了重要理论依据。未来研究可进一步探索更高不饱和度脂质的性能,并拓展至其他给药途径(如吸入或局部给药)的应用。
迈安纳的mRNA合成服务优势
高纯度、高完整性:我们采用先进的纯化技术和严格的质量控制流程,确保mRNA纯度超过90%。
合成mRNA保留了RNA分子的完整性和功能活性,为高效翻译奠定基础,下图为体外293T细胞转染与小鼠体内表达结果。
迈安纳提供circRNA合成服务
我们采用先进的环化策略,使circRNA达到环化率>80%,纯度>90%。circRNA较mRNA稳定性更好,能够有效延长半衰期,转染后蛋白质表达水平逐渐升高,但能维持在一个相对稳定的平台期很长一段时间。
多样化修饰与定制化服务
迈安纳提供多种修饰选项,包括加帽、Poly(A)尾巴优化及核苷酸修饰,加帽率>90%,同时支持定制化序列设计,满足蛋白替代疗法、肿瘤疫苗和CAR-T细胞治疗等应用需求。
一站式技术支持
从mRNA设计、合成到递送系统适配,迈安纳提供全流程技术支持与咨询,帮助您优化实验方案并加速研发进程。
参考文献:Ge, Xueer, et al. "Impact of tail unsaturation in ionizable lipids on mRNA delivery efficiency and immunogenicity of lipid nanoparticles." Journal of Controlled Release (2025): 113906.
END
