联系我们 400-021-7882
021-54281913
迈安纳学院 / 知识海洋 / 肺靶向RNP-LNP的处方筛选和应用
    
 

CRISPR-Cas9系统自发现以来,已迅速成为基因编辑领域的核心工具,广泛应用于疾病模型构建、生物通路解析及遗传疾病治疗。然而,CRISPR-Cas9在体内的有效递送仍是其临床应用的主要障碍。病毒载体因其高效性和组织特异性被广泛使用,但其免疫原性和基因组整合风险限制了其临床应用。非病毒载体如脂质纳米颗粒(LNP)因低毒性和可控的递送效率而备受关注,但传统LNP主要分布于肝脏,对肺等非肝脏组织的递送效率较低。本研究旨在开发一种能够高效递送CRISPR-Cas9 RNP至肺部的LNP制剂。

 
    
   

01
材料与方法

   
    
 

1.1 LNP制剂的合成与表征

采用微流体混合技术,将可电离脂质、DOTAP、中性辅助脂质DOPE、胆固醇及PEG化脂质按特定比例混合于乙醇相,同时将Cas9蛋白与sgRNA按1:1摩尔比混合于PBS缓冲液中形成RNP复合物,两相混合后形成LNP。通过动态光散射(DLS)和ζ电位分析表征LNP的粒径、多分散性指数(PDI)及表面电荷。

1.2 高通量筛选

合成一系列可电离脂质库,通过微流体混合技术形成LNP库,并封装针对EGFP的RNP。利用流式细胞术评估各LNP在H1299细胞中的基因敲除效率,筛选出高效LNP。进一步采用设计实验(DOE)方法,优化LNP的脂质组成,评估其对RNP及单链DNA(ssDNA)的封装和递送效率。

1.3 体内生物分布评估

采用高通量DNA条形码技术,将独特的DNA条形码引入各LNP制剂中,混合后静脉注射至小鼠体内。6小时后收集心、肺、脾、肾、肝及淋巴结等器官,通过下一代测序(NGS)分析各器官中DNA条形码的分布,评估LNP的体内生物分布特性。

1.4 体内基因编辑评估

选择高效且具有肺部趋向性的LNP制剂(A14),封装针对loxP位点的双sgRNA,静脉注射至Ai14/Ai6交叉小鼠体内。通过流式细胞术和免疫组化分析肺内皮细胞、上皮细胞及免疫细胞的基因编辑效率。同时,评估该LNP制剂在编辑临床相关基因靶点(如TTR)中的效果。

 
    
   

02
实验结果

   
    
  2.1 LNP制剂的筛选与优化结果  
 

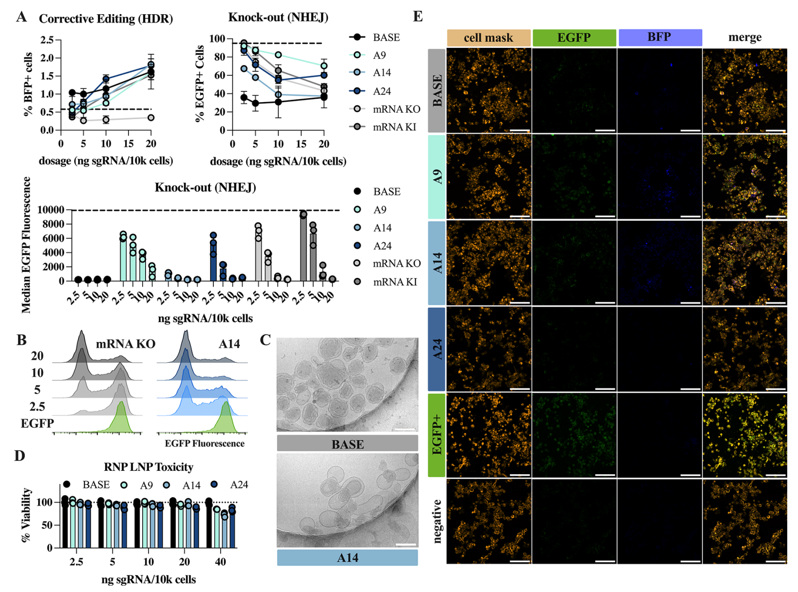
初始离子化脂质筛选:通过高通量筛选技术,我们对24种不同的离子化脂质进行了评估,这些脂质被用于构建封装CRISPR-Cas9核糖核蛋白(RNP)的脂质纳米颗粒(LNP)。筛选过程中,我们利用流式细胞术测量了H1299细胞中增强型绿色荧光蛋白(EGFP)的敲除效率,作为评估LNP基因编辑效能的指标。结果显示,四种离子化脂质(C12-5、C14-2、C14-5、C14-7)表现出高效的基因敲除能力,其效果与商业化的CRISPRmax对照相当,甚至在某些剂量下表现更优(图1C, D)。

 
    
 

Figure 1. Identification of top ionizable lipids for in vitro gene knockout.

 
    
 

设计实验(DOE)优化LNP脂质组成:为了进一步优化LNP的脂质组成,我们采用了设计实验(DOE)方法,构建了一个包含7776种可能LNP配方的设计空间,但仅通过测试25种代表性LNP来评估。这25种LNP封装了针对EGFP的RNP和单链DNA(ssDNA),用于评估基因敲除(通过非同源末端连接,NHEJ)和敲入(通过同源定向修复,HDR)效率。结果显示,六种LNP配方(A3, A4, A5, A14, A21, A22)在H1299细胞中表现出高效的基因编辑能力,与基础配方相当。进一步的多重线性回归分析表明,离子化脂质类型对基因编辑效率的影响最为显著,其次是蛋白-脂质重量比和DOPE含量(图3)。

 
    
 

Figure 2. Optimizing LNP excipient components for RNP and ssDNA delivery and resulting knock-in editing using a design of experiment (DOE) approach. (A) DOE allows for a design space of 7776 LNPs to be analyzed by testing only 25 LNPs.

 
    
 

Figure 3. Identifying LNP components that significantly influence knockout and knock-in efficiencies.

 
    
  2.2 体内生物分布评估结果  
 

高通量DNA条形码技术:为了评估LNP在体内的生物分布特性,我们采用了一种高通量DNA条形码技术。每种LNP制剂中引入了独特的DNA条形码,混合后静脉注射至小鼠体内。6小时后,收集心、肺、脾、肾、肝及淋巴结等器官,通过下一代测序(NGS)分析各器官中DNA条形码的分布。结果显示,不同LNP制剂在体内的生物分布存在显著差异,但基于DOTAP的肺部趋向性机制在高通量筛选中未得到准确反映(图4)。

 
    
 

Figure 4. High-throughput evaluation of in vivo organ accumulation using DNA barcoding.

 
    
 

对照筛选:为了验证高通量筛选的结果,我们选择了四种LNP制剂(基础LNP、A9、A14、A24)进行个体对照筛选。这些LNP被标记上DiR荧光染料,并单独静脉注射至小鼠体内。通过体内成像系统(IVIS)观察LNP在肺部的积累情况。结果显示,A9、A14和A24在肺部的积累量显著高于基础LNP,尤其是A9表现出最高的肺部积累(图4F)。然而,高通量筛选中未准确预测到A9的高肺部趋向性,这可能与凝血机制及LNP剂量有关。

 
    
 

Figure 5. Four LNP formulations identified the base LNP, A9, A14, and A24 show dose-responsive editing in vitro and limited toxicity only at the highest dose tested.

 
    
  3.3 体内基因编辑评估结果  
 

Ai14/Ai6交叉小鼠模型中的基因编辑:为了评估LNP在体内的基因编辑效率,我们选择了高效且具有肺部趋向性的A14 LNP制剂,封装了针对loxP位点的双sgRNA,并静脉注射至Ai14/Ai6交叉小鼠体内。通过流式细胞术分析,我们发现A14 LNP在肺内皮细胞、上皮细胞及免疫细胞中均实现了高效的基因编辑,编辑效率随剂量增加而提高(图6C, D)。特别是在单次注射后,A14 LNP在肺单核细胞中的编辑效率达到近8%,在内皮细胞和上皮细胞中分别达到16%和6%。

 
    
 

TTR基因编辑模型中的特异性:为了评估A14 LNP在编辑临床相关基因靶点中的特异性,我们构建了TTR基因编辑模型。A14 LNP封装了针对TTR的sgRNA,并静脉注射至小鼠体内。结果显示,A14 LNP仅在肺部实现了高效的TTR基因编辑,未观察到肝脏脱靶效应(图6F)。相比之下,基础LNP在肺部和肝脏均实现了基因编辑,导致血清中前白蛋白水平显著降低。这一结果表明,A14 LNP制剂具有高度的特异性,能够有效避免肝脏脱靶效应。

 
    
 

Figure 6. Base, A14, and A24 LNP formulations show variable biodistributions and gene editing in vivo. 

 
    
   

03
结论

   
    
 

本研究成功开发了一种具有肺部趋向性的LNP制剂(A14),该制剂能够高效递送CRISPR-Cas9 RNP至肺内皮和上皮细胞,实现针对模型报告基因及临床相关基因靶点的基因编辑,且在肝脏中未观察到脱靶效应。这一发现为CRISPR-Cas9技术在肺部疾病治疗中的应用提供了新的递送策略,具有广阔的临床应用前景。

 
    
  参考文献:Haley, Rebecca M., et al. "Lipid Nanoparticles for In Vivo Lung Delivery of CRISPR-Cas9 Ribonucleoproteins Allow Gene Editing of Clinical Targets." ACS nano (2025).  

 

注册页面
电话:400-021-7882 021-54281913
提交