联系我们 400-021-7882
021-54281913
迈安纳学院 / 知识海洋 / 一次性储液袋作为mRNA-LNP长期稳定储存的可行性研究
    
 

近年来,基于RNA的疗法因其能够精确调控基因表达而备受关注。其中,脂质纳米颗粒(LNPs)作为mRNA的主要递送载体,通过封装和保护mRNA,提高了其稳定性和递送效率。然而,mRNA和LNPs的长期储存稳定性仍是其广泛应用的主要障碍。目前,COVID-19 mRNA疫苗需要超低温储存,这限制了其在全球范围内的流通和应用。因此,开发一种经济、高效且可扩展的储存解决方案至关重要。近期,发表在Physics of Fluids上题为的“Single-use bags as a viable solution for long-term stability of lipid nanoparticles”研究,揭示了一次性储液袋作为mRNA-LNP长期稳定储存的可行性。

 
    
 

FIG. 1. 示意图

 
    
   

01
实验结果

   
    
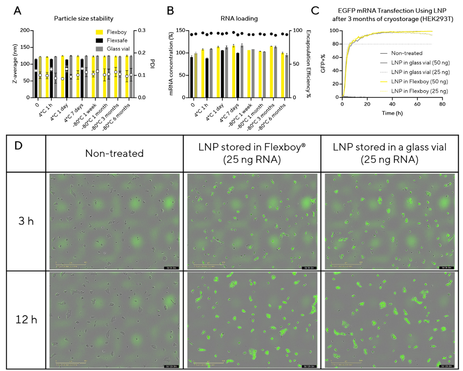
  1.1 LNPs的长期稳定性  
 

在本研究中,研究评估了mRNA负载的脂质纳米颗粒(LNPs)在一次性使用(SU)袋中的长期稳定性。实验结果显示,当LNPs在-80°C条件下储存在Flexboy袋中六个月后,其粒子大小和mRNA浓度均保持稳定(图2A、B)。具体而言,粒子大小在储存前后未发生显著变化,表明LNPs在低温条件下具有良好的物理稳定性。同时,通过RiboGreen检测测定的mRNA浓度也保持稳定,进一步验证了LNPs在长期储存过程中对mRNA的保护作用。

为了评估LNPs的功能性,研究进行了体外转染实验。实验结果表明,储存三个月后的LNPs在转染HEK293T细胞后,能够在3小时内开始表达增强型绿色荧光蛋白(EGFP),并在8小时后使超过80%的细胞表达EGFP(图2C、D)。这一结果与未储存的新鲜LNPs转染效率相当,表明LNPs在长期储存后仍保持高效的转染能力。此外,与未处理的细胞相比,LNP处理的细胞在活细胞数上无显著差异,进一步证明了储存后的LNPs对细胞活性的无影响。

 
    
 

FIG. 2. Long-term stability of LNPs in SU bags.

 
    
  1.2 脂质体的短期稳定性  
 

除了LNPs外,研究还评估了mRNA负载的脂质体在SU袋中的短期稳定性。实验结果显示,当脂质体在4°C条件下储存在Flexsafe和Flexboy袋中两周后,其粒子大小和mRNA浓度均保持稳定(图3)。具体而言,粒子大小在储存前后未发生显著变化,表明脂质体在低温条件下具有良好的短期物理稳定性。同时,RiboGreen检测显示,脂质体的mRNA封装效率高于95%,进一步验证了脂质体在短期储存过程中对mRNA的有效封装。

 
    
 

FIG. 3. Stability study of liposomes in SU bags.

 
    
  1.3  mRNA的长期稳定性  
 

为了全面评估SU袋在mRNA储存中的适用性,研究还研究了mRNA单独在Flexboy袋中的长期稳定性。实验结果显示,当mRNA在-80°C条件下储存六个月后,其浓度保持稳定(图4A)。同时,琼脂糖凝胶电泳分析表明,储存后的mRNA保持了良好的完整性,未出现明显的降解条带(图4B)。

为了进一步验证储存后的mRNA功能,研究进行了体外转染HeLa细胞的实验。实验结果表明,储存四个月的mRNA在转染HeLa细胞后,能够在4小时内使超过80%的细胞表达EGFP,且EGFP信号持续72小时(图4C)。然而,与储存四个月的mRNA相比,储存六个月的mRNA在转染效率上有所降低,表现为EGFP阳性细胞百分比下降且信号强度减弱(图4D)。尽管在琼脂糖凝胶电泳中未检测到明显的mRNA降解,但高分辨率分析可能有助于更精确地理解mRNA在长期储存过程中的变化。

 
    
 

FIG. 4. Stability study of mRNA in Flexboy bags.

 
    
  1.4 粒子吸附现象  
 

在实验过程中,研究观察到LNPs和脂质体在储存后的第一小时内粒子浓度出现下降的现象。具体而言,通过动态光散射(DLS)检测发现,储存在Flexboy袋和玻璃小瓶中的LNPs和脂质体在第一小时内的粒子浓度均下降了约15%(图5A、B)。为了探究这一现象的原因,研究进行了进一步的实验。

实验结果显示,当将储存后的LNPs重新转移到新的Flexboy袋中时,粒子浓度在第一小时内进一步下降了7%;而转移到原始袋中的LNPs粒子浓度则保持稳定(图5C)。这一结果表明,粒子浓度的下降可能是由于粒子吸附到储存容器上,而非材料损失。此外,研究还发现,使用双通道注射泵快速制备的LNPs在储存在Flexsafe袋和玻璃小瓶中时,未出现粒子浓度下降的现象(图5D)。这表明,LNP制备过程的稳定性和结构完整性对减少粒子吸附至关重要。

为了进一步验证这一点,研究进行了延迟透析的实验。实验结果显示,延迟透析导致的LNP粒子大小增加和粒子吸附表明,LNP在制备过程中的不稳定性和结构损伤可能增加其与储存容器之间的相互作用,从而导致粒子吸附。具体而言,延迟透析后的LNP粒子大小增加了8nm(从112nm增加到120nm),并在第一小时内出现了9%的粒子浓度下降(图5E)。这一结果进一步支持了研究的假设,即LNP制备过程的稳定性和结构完整性对减少粒子吸附具有关键作用。

 
    
 

FIG. 5. Changes in particle concentration assessed by derived mean count rate for dynamic light scattering (DLS) during storage study.

 
    
   

02
结论

   
    
 

本研究表明,一次性使用袋是mRNA和LNPs长期储存和转移的可行解决方案。研究识别了潜在的脂质吸附到储存容器的问题,并指出粒子吸附受LNP结构完整性的影响。未来的研究应探索SU袋的表面修饰和与低温保存兼容的替代储存材料,以最小化粒子吸附。此外,减少储存容器上的粒子吸附可进一步提高LNPs的效力和安全性。本研究为基因药物的生物加工和制造提供了有价值的见解。

 
    
  参考文献:Takeda, Y. S., Wang, F., Gu, X., Delaunay, L., & Akbari, S. (2025). Single-use bags as a viable solution for long-term stability of lipid nanoparticles. Physics of Fluids, 37, 037120. https://doi.org/10.1063/5.0257548  
注册页面
电话:400-021-7882 021-54281913
提交