联系我们 400-021-7882
021-54281913
迈安纳学院 / 知识海洋 / Acta Biomater通过调节聚乙二醇-脂质锚定长度可2倍增强siRNA-LNP的脑递送效率
    
 

Acta Biomater通过调节聚乙二醇-脂质锚定长度可2倍增siRNA-LNP的脑递送效率

中枢神经系统疾病,如阿尔茨海默病、帕金森病和胶质瘤,对全球健康构成重大威胁。RNA干扰(RNAi)技术通过精确沉默疾病相关基因,为这些疾病提供了新的治疗策略。然而,siRNA在体内的有效递送面临多重挑战,包括血液中的核酸酶降解、BBB的穿透性差、细胞渗透性低以及免疫原性等问题。LNPs因其高包封效率、强转染能力、良好的生物相容性和化学修饰的便利性,成为RNA递送的理想平台。然而,要实现高效的脑靶向递送,LNPs需克服BBB的屏障作用。表面修饰聚乙二醇(PEG)是提高LNPs稳定性和延长循环时间的有效手段,但PEG的引入也可能阻碍细胞摄取和内体逃逸。PEG-lipid的锚定长度对LNPs的性能有显著影响,但其在脑靶向递送中的作用尚未被系统研究。近日,中科院田长麟团队在Acta Biomaterialia发表名为“Tuning the Polyethylene Glycol-Lipid Anchor Length of Lipid Nanoparticles to Enhance Brain-Targeted siRNA Delivery”的研究。本研究旨在填补这一知识空白,通过调节PEG-lipid的锚定长度,优化LNPs的脑递送性能。

 
    
   

01
实验结果

   
    
  1.1 不同PEG-脂质锚定长度LNPs的表征  
 

本研究合成了五种具有不同PEG-脂质锚定长度的LNPs,包括三种PEG化磷脂酰乙醇胺(PE-PEG系列:DMPE-PEG C14、DPPE-PEG C16、DSPE-PEG C18)和两种PEG化二酰基甘油(DG-PEG系列:DMG-PEG C14、DSG-PEG C18)。所有LNP配方均包含SM-102、NT1-O14B、DSPC、胆固醇和PEG-脂质,摩尔比为30.4:7.6:10.1:50.4:1.5。使用微流控芯片技术制备的LNPs,其水合直径在85 nm至130 nm之间,多分散性指数(PDI)均低于0.1,表明粒径分布均匀(图1c)。

值得注意的是,在两种脂质家族中,随着锚定长度的增加,粒径逐渐减小,这可能是由于长链脂质锚定增强了疏水相互作用和脂质堆积的紧密性。所有LNPs的Zeta电位接近中性,范围在-13 mV至-5 mV之间,表明具有良好的胶体稳定性(图1d)。此外,所有配方的包封效率均超过90%(图1e),且表观pKa值在6至7之间,配方间无显著差异(图1f)。

 
    
 

Fig 1. Formulation and characterization of LNPs with various PEG-lipids.

 
    
  1.2 较长PEG-脂质锚定长度延长循环半衰期并增强脑积累  
 

静脉注射后,LNPs迅速吸附血清蛋白形成蛋白冠,显著影响其药代动力学和生物分布。PEG化提供亲水性立体屏障,减少免疫识别和清除,从而延长循环时间。本研究通过荧光药代动力学研究评估了PEG-脂质锚定长度对循环行为和组织分布的影响。结果显示,具有较长PEG-脂质锚定长度的LNPs在两种脂质家族中均展现出显著延长的循环半衰期(图2b)。具体而言,PE-PEG家族中,半衰期从C14的40.3分钟延长至C18的237.9分钟;DG-PEG家族中,半衰期从C14的20.2分钟延长至C18的181.2分钟。这一趋势与之前的研究结果一致,表明较长的PEG-脂质锚定长度能够减少血清蛋白吸附,从而降低单核吞噬细胞系统(MPS)的清除(图2c)。

进一步的组织分布研究显示,所有配方均表现出随时间下降的脑荧光强度,但长锚定长度的LNPs在所有时间点均实现了更高的脑积累(图2d, e)。例如,在1小时时,DSPE-PEG LNPs的脑积累量分别是DMPE-PEG和DPPE-PEG LNPs的1.89倍和1.53倍。类似地,DSG-PEG LNPs的脑荧光强度比DMG-PEG LNPs高1.93倍。其他主要器官的荧光成像显示,肝脏是LNPs摄取的主要部位(图2f)。然而,肝脏积累量与脂质锚定长度呈负相关,这可能是由于长锚定长度的PEG-脂质减少了去PEG化,从而限制了表面暴露于载脂蛋白吸附和随后的低密度脂蛋白受体介导的肝脏摄取(图2g)。

 
    
 

Fig 2. Pharmacokinetics and biodistribution of Cy5-siNC-loaded LNPs after tail vein injection in mice.

 
    
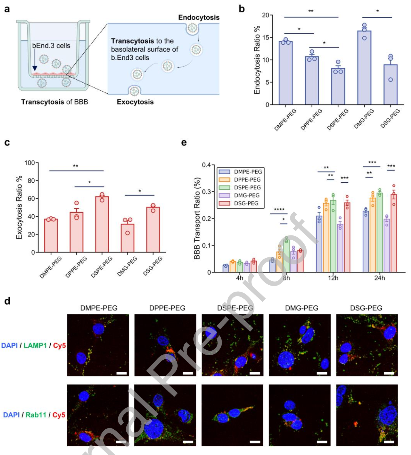
  1.3  较长PEG-脂质锚定长度增强BBB穿越效率  
 

为了进一步探讨LNPs穿越BBB的机制,本研究使用了基于bEnd.3小鼠脑内皮细胞的体外BBB模型。通过量化细胞摄取和胞吐效率,发现随着脂质锚定长度的增加,LNPs的内皮细胞摄取减少,但胞吐效率增加(图3b, c)。进一步通过共聚焦显微镜分析LNPs在bEnd.3细胞内的转运路径,发现长锚定长度的LNPs与溶酶体标记物LAMP1的共定位减少,但与回收内体标记物Rab11的共定位增加(图3d, S7),表明长锚定长度的LNPs更倾向于通过回收内体途径进行转运,而非被溶酶体降解。通过监测基底外侧室中荧光的累积量来量化转胞吞作用效率,结果显示长脂质锚定长度的LNPs展现出更高的转胞吞作用效率,在两种脂质家族中均观察到基底外侧室中荧光水平的持续升高(图3e)。这些发现为长PEG-脂质锚定长度通过促进转胞吞作用而非增加细胞摄取来增强BBB穿透效率提供了直接机制证据。

 
    
 

Fig 3. Effect of PEG-lipid anchor length on cellular uptake, exocytosis, and BBB transcytosis efficiency of LNPs.

 
    
  1.4  较长PEG-脂质锚定长度在体外展现相当的基因沉默活性  
 

尽管延长循环时间和增强BBB穿透性对siRNA脑递送至关重要,但治疗效果最终取决于LNPs在靶细胞中释放载荷并诱导基因沉默的能力。本研究评估了PEG-脂质锚定长度对GBM细胞中基因敲低效率的影响。在U87MG-luc细胞中,随着PEG-脂质锚定长度的增加,细胞摄取减少(图4b, c),这与内皮细胞中的观察结果一致。所有LNP配方均展现出良好的生物相容性,细胞活力保持在95%以上(图4d)。通过共定位分析Cy5-siNC与溶酶体标记物LysoTracker Green,发现长锚定长度的LNPs在溶酶体中的定位减少,表明其内体逃逸效率更高(图4e)。使用靶向PLK1的siRNA(siPLK1)负载的LNPs评估基因沉默效率,结果显示在两种脂质家族中,所有配方均展现出强大的PLK1敲低能力,且基因沉默效率相当(图4f)。这一结果可能是由于细胞摄取减少与内体逃逸效率提高之间的平衡,使得基因沉默活性不受锚定长度显著影响。

 
    
 

Fig 4. In vitro evaluation of cellular uptake, cytotoxicity, intracellular trafficking, and gene silencing efficiency of LNPs with varying PEG-lipid anchor lengths.

 
    
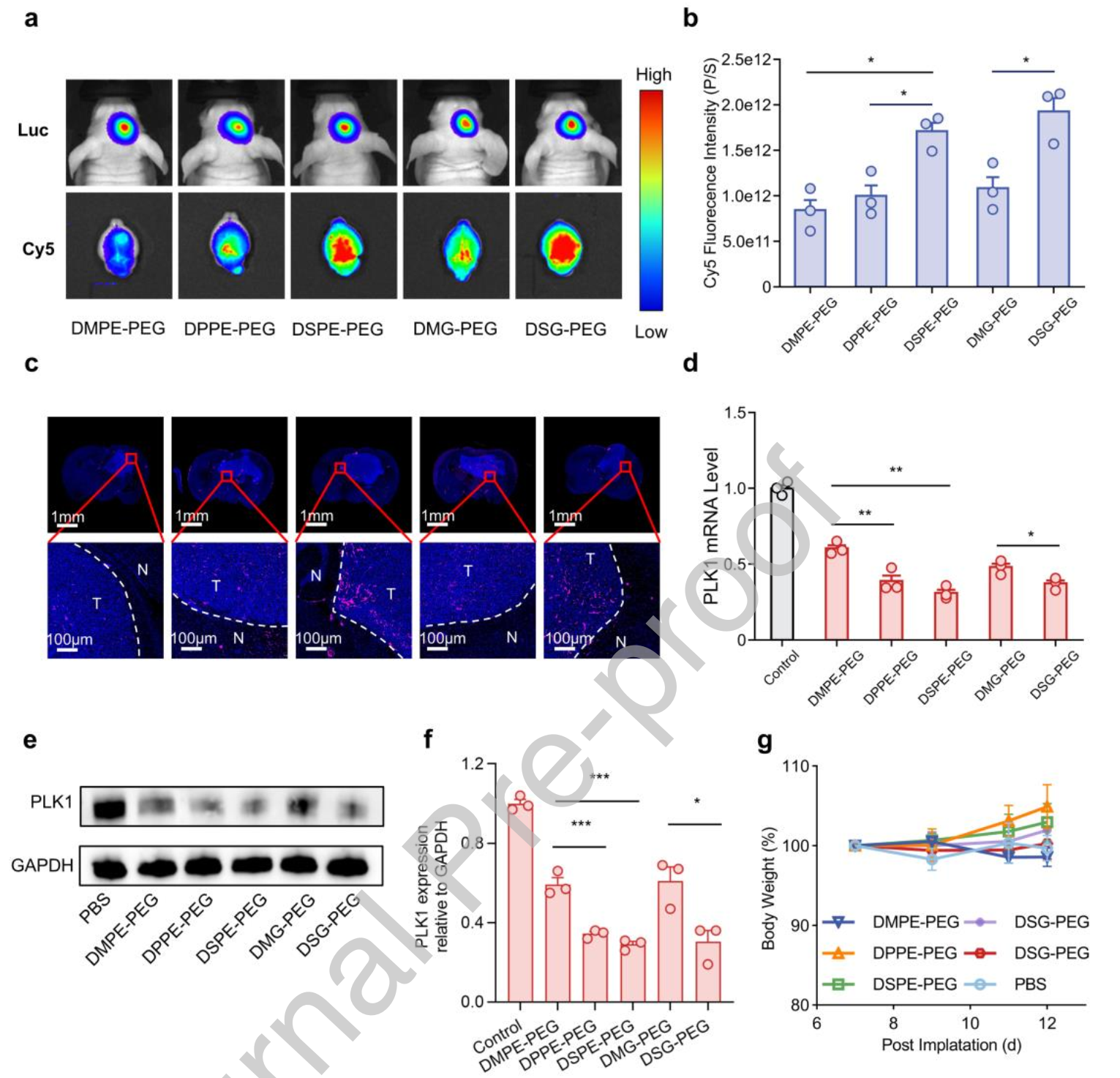
  1.5  较长PEG-脂质锚定长度在GBM模型中改善脑积累和基因沉默效率  
 

为了在生理相关条件下评估PEG-脂质锚定长度对LNP性能的影响,本研究使用了原位U87MG GBM小鼠模型。在肿瘤植入后第20天,随机分配小鼠接受静脉注射Cy5-siNC负载的LNPs。结果显示,长PEG-脂质锚定长度的LNPs在肿瘤承载脑中的积累量显著高于短锚定长度的LNPs(图5a, b)。例如,DSPE-PEG LNPs的荧光强度分别是DMPE-PEG和DPPE-PEG LNPs的2.03倍和1.71倍。类似地,DSG-PEG LNPs的积累量比DMG-PEG LNPs高1.78倍。共聚焦成像进一步证实,长锚定长度的配方优先积累在GBM区域,而在周围正常脑组织中的信号较弱(图5c)。进一步评估siPLK1负载的LNPs在体内的基因沉默效率,发现长PEG-脂质锚定长度的LNPs在肿瘤组织中实现了更强的PLK1基因沉默(图5d)。具体而言,DSPE-PEG LNPs将PLK1表达降低至基线的31.0%,而DMPE-PEG和DPPE-PEG LNPs分别降低至60.4%和38.8%。类似地,DSG-PEG LNPs将PLK1表达抑制至37.2%,优于DMG-PEG LNPs的48.0%抑制率。Western blot分析进一步证实了这一结果(图5e, f)。重要的是,所有治疗组的小鼠体重均未发生显著变化,表明系统耐受性良好且毒性最小(图5g)。

 
    
 

Figure 5. Biodistribution and gene silencing efficiency of LNPs in an orthotopic U87MG GBM mouse model.

 
    
   

02
小结

   
    
 

LNPs作为siRNA递送的载体展现出巨大潜力,但其穿透BBB的能力有限。本研究系统探讨了不同PEG-lipid锚定长度对LNPs脑递送性能的影响。结果显示,具有较长PEG-lipid锚定长度的LNPs在静脉注射后展现出更长的循环半衰期、更高的脑积累以及更低的肝摄取。机制研究表明,长锚定长度通过增强脑内皮细胞中的胞吐作用,提高了BBB的穿越效率。在原位胶质母细胞瘤小鼠模型中,长锚定长度的LNPs实现了更有效的siRNA介导的基因沉默。这些发现确立了PEG-lipid锚定长度作为脑靶向siRNA递送的关键可调设计参数。

 
    
  参考文献:Tuning the Polyethylene Glycol-Lipid Anchor Length of Lipid Nanoparticles to Enhance Brain-Targeted siRNA Delivery. https://doi.org/10.1016/j.actbio.2025.10.018  
注册页面
电话:400-021-7882 021-54281913
提交