XNano™ HT-Smart
全栈式高通量mRNA/LNP筛选平台
XNano™ Prime
纳米药物筛选制备系统
XNano™ PCV
个性化mRNA肿瘤疫苗制造系统
INano™ Optimux
多功能连续纳米药物制备系统(GMP)
INano™ L/L+
快速纳米药物制备系统
INano™ S
大规模商业化纳米药物制造系统
INano™ X
个性化mRNA肿瘤疫苗
人用/兽用预防性疫苗
In vivo Car-T疗法
基因编辑疗法
蛋白替代疗法
高通量mRNA/LNP筛选
抗体-LNP偶联包封服务
RNP-LNP包封
荧光标记LNP合成
常规服务
mRNA试剂盒
细胞转染试剂盒
应用试剂盒
器官靶向试剂盒
验证试剂盒
DNA/蛋白试剂盒
DNA试剂盒
蛋白试剂盒
应用报告
用户发表文献
知识海洋
网络研讨会
关于迈安纳
我们的团队
新闻动态
会议及展览
诚聘英才
迈安纳|【文献分享】迈安纳客户发表Nature正刊:突破“最后一公里”! 肿瘤疫苗迎来革命性佐剂
2025年3月27日,一项来自中国的疫苗技术突破登顶国际顶刊《自然》(Nature)!
由中山大学附属第一医院王骥研究员团队牵头,联合复旦大学陆路团队、辽宁大学曾颖玥团队,成功研发出全球首个兼具抗原内质网靶向与免疫激活双功能的新型疫苗佐剂——SABER。
这项技术不仅打通了疫苗免疫的“最后一公里”,更被国际同行誉为“疫苗工程的里程碑”。文中LNP使用了迈安纳(上海)仪器科技有限公司的纳米药物制备系统进行制备。
01
为何这项研究如此重要?
WHY
”
疫苗的“痛点”:
CD8+T细胞的“快递困局”
无论是预防传染病还是治疗癌症,疫苗的核心目标是激活CD8+T细胞——免疫系统的“特种兵”,它能精准识别并清除感染细胞或癌细胞。然而,传统疫苗的抗原(如蛋白或多肽)需经历复杂递送过程:
进入抗原提呈细胞(如树突状细胞);
从溶酶体逃逸至细胞质;
最关键一步:从细胞质“精准导航”至内质网,由MHC-I分子递呈给CD8+T细胞611。
但长期以来,第三步的“最后一公里”始终缺乏高效工具,导致大量抗原“迷路”或“滞留”,免疫效果大打折扣。
SABER:
给抗原装上“智能导航仪”
研究团队以STING蛋白为靶点(天然免疫信号通路的“枢纽”),设计出新型分子SABER,实现两大功能突破
精准导航
偶联抗原后,SABER可将其直接“护送”至内质网,形成局部高浓度抗原富集区,大幅提升交叉提呈效率;
02
免疫激活
作为STING激动剂,SABER能激活下游信号通路,增强树突状细胞的佐剂效应。
通俗比喻:传统疫苗的抗原像“无头快递”,而SABER则为包裹贴上“精准地址标签”,并配备“加速引擎”,确保“快递”直达目的地。
效果如何?数据亮眼
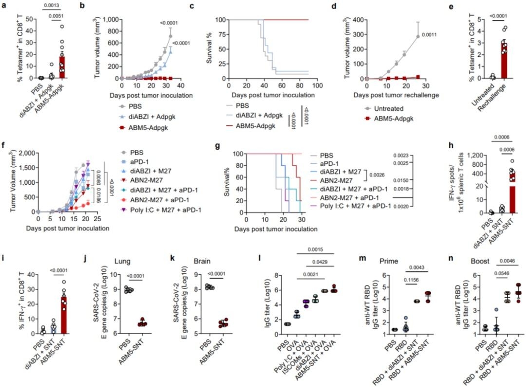
在多项动物实验中,SABER展现了革命性优势:
抗肿瘤:在黑色素瘤、淋巴瘤等模型中,SABER疫苗显著抑制肿瘤生长,小鼠生存率提升至100%(对照组仅10%存活);
抗病毒:针对新冠BA.5.2变异株,SABER疫苗使病毒载量降低100倍,并诱导高效中和抗体;
效率碾压:CD8+T细胞激活能力超现有佐剂5倍以上,且兼具体液免疫增强效果。
SABER偶联的抗原激发了强大的抗肿瘤免疫应答
SABER可增强抗肿瘤和抗病毒免疫应答
SABER具有促进“自带”T细胞表位的高效提呈和保留了激发“外带”亚单位疫苗佐剂效应的双功能
中国科研范式的突破
这项成果不仅是技术革新,更体现了中国医学科研生态的升级:
跨学科协作
中山一院、复旦、辽大团队融合基础医学、纳米材料、AI设计等多领域优势;
平台支撑
依托冷冻电镜、单细胞测序等尖端设备,实现“从分子设计到动物验证”的全链条创新。
结语
Result
从跟跑到领跑,中国疫苗技术的
新起点
SABER的诞生,标志着我国在生物医药领域实现了从“模仿创新”到“原始突破”的跨越。未来,随着临床转化推进,这项技术或将为千万癌症患者点燃新生希望,并为应对突发传染病提供“中国方案”。
科学之路,永无终点:王骥团队表示,下一步将聚焦临床转化,推动SABER技术从实验室走向病床。让我们共同期待,这项“中国智慧”早日惠及全球!
点击“接受所有 Cookie”,即表示您同意在您的设备上存储 Cookie,以增强网站导航、分析网站使用情况并协助我们的营销工作。 查看 Cookie 政策.