联系我们 400-021-7882
021-54281913
迈安纳学院 / 知识海洋 / 迈安纳|【文献分享】ApoE介导mRNA-LNP肝脏内吞和表达的动力学研究

 

mRNA疗法作为一种新兴的治疗策略,通过体内产生治疗性蛋白或诱导免疫反应,展现了广阔的应用前景。然而,mRNA的高代谢不稳定性和强负电荷性限制了其直接应用于体内治疗,因此需要将其封装在脂质纳米颗粒(LNPs)中以保护其免受酶降解并促进细胞摄取。尽管LNPs在mRNA递送方面取得了显著进展,但关于mRNA-LNPs在不同配方、给药途径和动物物种中药代动力学的预测信息仍然有限。PET技术作为一种高定量和时间分辨率的成像方式,能够无缝应用于从啮齿动物到人类的广泛动物物种的药代动力学研究。

 

近期,日本长崎大学Hidefumi Mukai团队在ACS Applied Materials & Interfaces发表题为“Positron Emission Tomography-Based Pharmacokinetics of mRNA-Lipid Nanoparticles: A Study Quantifying the ApoE and Macrophage Contribution”的研究。本研究通过开发一种64Cu标记mRNA-LNPs的制备方法,并利用PET技术对其在正常小鼠、ApoE缺陷小鼠和巨噬细胞耗竭小鼠中的药代动力学进行了系统研究,旨在阐明mRNA-LNPs在体内的动态行为及其与蛋白表达的关系。

 

示意图

 

迈安纳微流控XNano系列设备及试剂盒

 

 

01

实验结果

Experimental

 

静脉注射后正常小鼠的PET药代动力学分析

在正常小鼠中静脉注射64Cu标记的mRNA-LNPs后,通过PET成像观察到mRNA-LNPs在肝脏中的两步积累过程(图1A和图2A,B)。初始积累迅速达到约10%ID/g,随后经历一个平台期,紧接着在45分钟内再次积累至约30%ID/g。这种两步积累模式表明存在不同的摄取机制。

 

Figure 1. PET images of mice postintravenous injection of [64Cu] Cu-mRNA-LNP. Representative maximum intensity projection PET images of normal mice (A), ApoE-deficient mice (B), and macrophage-depleted mice (C) postinjection of [64Cu] Cu-mRNA-LNP.

 

 

静脉注射后ApoE缺陷小鼠和巨噬细胞耗竭小鼠的PET药代动力学分析

在ApoE缺陷小鼠中,静脉注射64Cu标记的mRNA-LNPs后,肝脏中的两步积累现象消失,仅观察到缓慢的持续积累(图1B和图2C,D)。这表明ApoE在第二步积累中的关键作用。

 

相比之下,巨噬细胞耗竭小鼠的肝脏药代动力学与正常小鼠相似,仍表现出两步积累模式,但血液清除较慢,脾脏初始摄取较低而后续摄取较高(图1C和图2E,F)。这些结果表明,尽管Kupffer细胞在肝脏清除中起一定作用,但ApoE介导的肝细胞摄取是主导机制。

 

Figure 2. Time-activity curves in tissues of mice postinjection of [64Cu]Cu-mRNA-LNP. The time-activity curves in tissues of normal mice (A and B), ApoE-deficient  mice (C and D), and macrophage-depleted mice (E and F) for [64Cu]Cu-mRNA-LNP. Each value represents the mean + SD (n = 3-4).

 

 

肝脏和脾脏摄取清除率的整合图分析

通过整合图分析,进一步量化了肝脏和脾脏对mRNA-LNPs的摄取清除率(图3)。在正常小鼠中,肝脏的第一阶段和第二阶段摄取清除率分别为0.080±0.009 mL/min和0.049±0.004 mL/min。ApoE缺陷小鼠的这两个值显著降低至0.018±0.009 mL/min和0.023±0.005 mL/min,表明ApoE对肝脏摄取的重要性。巨噬细胞耗竭小鼠的肝脏摄取清除率介于两者之间,脾脏摄取清除率则显著增加,表明存在补偿机制。

 

Figure 3. Integration plot analysis for the hepatic and splenic uptake of [64Cu]Cu-mRNA-LNP.

 

 

静脉注射后的荧光素酶表达

生物发光成像显示,静脉注射后,正常小鼠和巨噬细胞耗竭小鼠的全身荧光素酶信号主要位于躯干中心(肝脏和脾脏所在位置),而ApoE缺陷小鼠的信号显著降低(图4A,C)。组织成像进一步证实,肝脏和脾脏是荧光素酶表达的主要部位,且正常小鼠的肝脏表达强度远高于ApoE缺陷小鼠(图4B,D)。巨噬细胞耗竭小鼠的肝脏表达略高于正常小鼠,脾脏表达则更高,这与PET药代动力学结果一致。

 

Figure 4. Luciferase expression in mice postintravenous injection of [64Cu]Cu-mRNA-LNP.

 

 

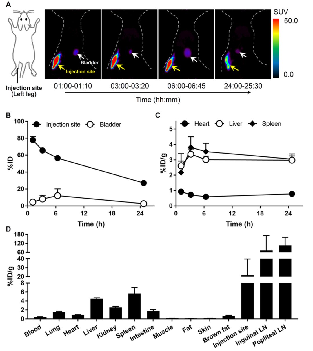
肌肉注射后的PET药代动力学和荧光素酶表达

肌肉注射64Cu标记的mRNA-LNPs后,注射部位保留了高放射活性,24小时后仍有约27%ID残留(图5A-C)。肝脏和脾脏的积累浓度约为3-4%ID/g,膀胱中检测到超过10%的注射放射性,表明有尿液排泄。此外,通过离体放射性生物分布测量,发现腹股沟和腘窝淋巴结中有显著的放射性积累(图5D)。生物发光成像显示,注射部位、肝脏、脾脏和淋巴结均有荧光素酶表达,其中肝脏的表达强度最高(图6A-D)。

 

Figure 5. PET images, time-activity curves, and radioactivity biodistribution in mice post-intramuscular injection of [64Cu]Cu-mRNA-LNP.

 

Figure 6. Luciferase expression in mice post-intramuscular injection of [64Cu]Cu-mRNA-LNP.

 

 

静脉和肌肉注射后的荧光素酶表达/积累量比值

通过比较荧光素酶表达与PET测定的积累量,发现ApoE缺陷小鼠肝脏和脾脏的比值显著低于正常小鼠,而巨噬细胞耗竭小鼠的比值则较高(图7A)。这表明ApoE介导的肝细胞摄取产生的蛋白表达能力远高于巨噬细胞。肌肉注射后,肝脏的比值低于静脉注射,表明摄取机制存在差异。淋巴结的比值较高,表明抗原呈递细胞的摄取对蛋白表达有重要贡献(图7B,C)。

 

Figure 7. Luciferase expression/accumulation ratio in tissues of mice postinjection of [64Cu]Cu-mRNA-LNP.

 

 

02

小结

Result

 

本研究成功建立了基于PET技术的mRNA-LNPs药代动力学研究方法,获得了静脉和肌肉注射后的高时间分辨率药代动力学数据。研究揭示了ApoE在mRNA-LNPs肝脏摄取中的关键作用,并探讨了mRNA-LNPs在不同组织中的清除机制和蛋白表达能力。这些发现不仅加深了我们对mRNA-LNPs药代动力学的理解,也为未来mRNA药物的开发和应用提供了科学依据。

 

迈安纳Peptide-LNP制备服务,定义行业新标准

迈安纳专注于脂质纳米粒(LNP)技术,为您量身打造高效、稳定、可定制的肽-LNP制备解决方案,助您的研究成果跨越递送屏障,直达靶点,加速从概念到临床的转化。

 

为何选择迈安纳?

我们的核心优势,铸就您的核心竞争力:

精准高效的包封与负载

 

 

 

独家工艺:采用先进的微流控混合技术,确保形成均一、稳定的LNP颗粒,包封效率高,有效保护活性分子。

 

灵活定制:可根据您的肽序列特性(长度、电荷、疏水性等)和实验需求,精准调整LNP的组成与结构,实现最优负载。

 

 

卓越的递送效率与靶向能力

 

 

 

Peptide-LNP显著提升目标细胞转染效率,同种LNP连接Peptide后在T细胞中表达水平提升接近3倍。

针对不同细胞类型(如肝细胞、免疫细胞等),不同组织器官(肺靶向,脾脏靶向,骨骼靶向等)优化配方,实现特异性靶向。

 

严格的质量控制体系

 

 

 

全面检测粒径大小 & 多分散指数(PDI)、Zeta电位,确保批次间高度均一与稳定性。

 

粒径控制:70-150nm范围内可调

多分散指数(PDI)<0.15

包封效率:mRNA包封率稳定≥90%

无菌保证:终端灭菌,内毒素<5EU/mL

生物性能:严格进行包封率测定、体外活性验证、确保产品安全、有效。

完整报告:为您提供详尽的质量控制分析证书(CoA),所有数据透明可追溯。

 

参考文献:Mohri, Kohta, et al. "Positron Emission Tomography-Based Pharmacokinetics of mRNA–Lipid Nanoparticles: A Study Quantifying the ApoE and Macrophage Contribution." ACS Applied Materials & Interfaces (2025).

 

注册页面
电话:400-021-7882 021-54281913
提交