联系我们 400-021-7882
021-54281913
迈安纳学院 / 知识海洋 / 迈安纳|【文献分享】Cell Stem Cell 体内CAR-T疗法治疗慢性肾病的新靶点研究

 

慢性肾病(CKD)是一种严重威胁人类健康的重大疾病,其特征是肾脏功能的进行性下降和ECM的过度积累。尽管ECM的过度沉积是CKD的核心病理特征,但传统治疗方法难以有效逆转这一过程。近年来,CAR-T细胞疗法在肿瘤学领域取得了显著成效,并逐渐扩展到非肿瘤性疾病的治疗中。

 

近日,山东大学易凡团队在Cell Stem Cell发表题为“Targeting ECM-producing cells with CAR-T therapy alleviates fibrosis in chronic kidney disease”的研究。本研究旨在探索CAR-T细胞疗法在靶向ECM产生细胞以减轻CKD纤维化方面的潜力。

示意图

 

迈安纳微流控XNano系列设备及试剂盒

 

 

01

实验结果

Experimental

 

PDGFRβ作为抗纤维化CAR-T疗法的潜在靶点

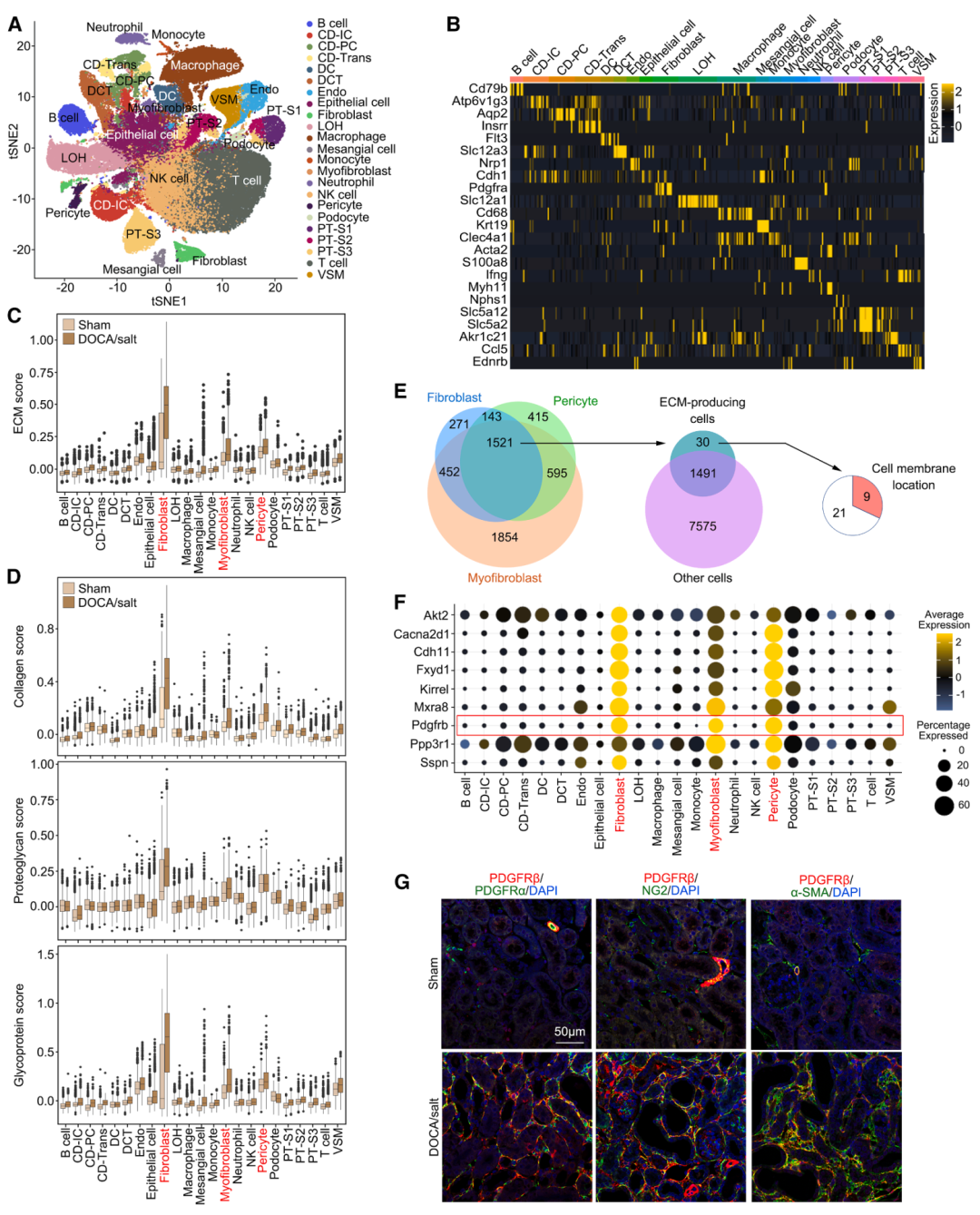
单细胞RNA测序鉴定ECM产生细胞:通过对DOCA/盐诱导的高血压肾病小鼠模型的肾脏进行单细胞RNA测序(scRNA-seq),研究成功鉴定了肾脏中主要的ECM产生细胞类型,包括成纤维细胞、周细胞和肌成纤维细胞。

 

这些细胞类型在二维t-SNE图中清晰区分,共形成23个不同的细胞簇(图1A)。通过分析各细胞簇的ECM成分基因表达分数,研究发现成纤维细胞、周细胞和肌成纤维细胞是ECM产生的主要细胞类型(图1C, D)。特别是成纤维细胞,在高血压条件下表现出最高的ECM产生能力(图1C)

 

 

PDGFRβ作为共同表面抗原的鉴定

进一步分析这些ECM产生细胞类型的差异表达基因(DEGs),研究筛选出30个特异性高表达的基因,其中9个编码候选表面抗原。在这些候选抗原中,PDGFRβ在ECM产生细胞中的表达特异性和水平均高于其他候选抗原,特别是在肌成纤维细胞中(图1E, F)。免疫荧光染色证实,PDGFRβ在PDGFRα+成纤维细胞、NG2+周细胞和α-SMA+肌成纤维细胞中均有高表达(图1G)。因此,PDGFRβ被选为抗纤维化CAR-T疗法的潜在靶点。

 

Figure 1. PDGFRβ is a potential targeting surface antigen for anti-fibrotic CAR-T against CKD

 

 

PDGFRβ CAR-T细胞显著减轻多种CKD小鼠模型的纤维化相关病理

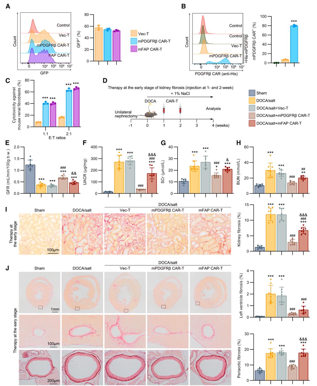
PDGFRβ CAR-T细胞的构建与验证:研究设计并构建了针对PDGFRβ的第二代CAR,包括scFv抗-PDGFRβ、CD8α跨膜结构域、4-1BB共刺激结构域和CD3ζ信号结构域。通过慢病毒转导,成功将CAR基因导入小鼠脾脏来源的T细胞中,生成PDGFRβ CAR-T细胞。流式细胞术分析显示,约50%-80%的T细胞表达GFP和mPDGFRβ CAR(图2A, B)。与对照载体转导的T细胞(Vec-T)相比,mPDGFRβ CAR-T细胞对小鼠肾间质成纤维细胞表现出更强的细胞毒性(图2C)。

 

 

PDGFRβ CAR-T细胞在CKD早期阶段的保护作用

在DOCA/盐诱导的高血压肾病模型中,研究在建模后1周(早期阶段)和4周(发展阶段)分别注射mPDGFRβ CAR-T细胞。结果显示,早期阶段注射mPDGFRβ CAR-T细胞显著恢复了肾小球滤过率(GFR),降低了尿白蛋白/肌酐比值(UACR)、血清肌酐(SCr)和血尿素氮(BUN)水平,同时降低了血压(图2E-H)。此外,mPDGFRβ CAR-T细胞还显著减轻了肾脏纤维化程度(图2I)。与发展阶段相比,早期阶段注射mPDGFRβ CAR-T细胞显示出更好的保护作用(图2E-I)。

 

 

PDGFRβ CAR-T细胞在其他CKD模型中的效果

为了验证PDGFRβ CAR-T细胞的广泛适用性,研究在Ang II诱导的高血压模型、STZ/高脂饮食诱导的糖尿病肾病模型和UUO模型中进行了进一步评估。结果显示,mPDGFRβ CAR-T细胞在这些模型中同样显著减轻了肾脏纤维化程度,并改善了肾功能。值得注意的是,与mFAP CAR-T细胞相比,mPDGFRβ CAR-T细胞对心肌间质纤维化和血管周围纤维化的抑制效果更优(图2J)。

 

Figure 2. PDGFRβ CAR-T therapy protects against fibrosis-associated pathologies in hypertensive mice

 

 

PDGFRβ CAR-T细胞减少ECM产生细胞并恢复肾功能

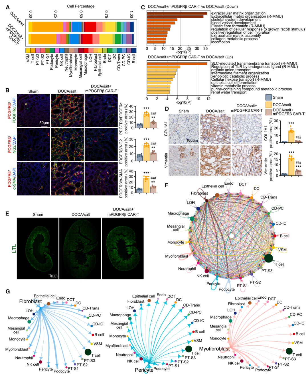
scRNA-seq分析CAR-T细胞治疗后的肾脏细胞组成:为了深入了解PDGFRβ CAR-T疗法改善肾脏损伤的机制,研究对CAR-T细胞治疗后的高血压小鼠肾脏进行了scRNA-seq分析。结果显示,mPDGFRβ CAR-T细胞输注减少了成纤维细胞、周细胞和肌成纤维细胞的比例,同时增加了实质细胞的比例(图3A)。免疫荧光染色进一步证实了肾脏中ECM产生细胞的减少(图3B)。

 

DEGs和通路富集分析:通过差异基因表达分析,研究获得了mPDGFRβ CAR-T细胞治疗后的高血压小鼠肾脏中516个DEGs,其中180个上调,336个下调。Metascape通路富集分析显示,下调基因主要富集在ECM相关通路,而上调基因主要富集在肾小管重吸收和代谢通路(图3C)。这表明PDGFRβ CAR-T疗法在影响ECM产生的同时,还恢复了肾脏功能。免疫荧光染色显示,PDGFRβ CAR-T疗法减少了肾小管间质中胶原I和波形蛋白的积累,恢复了近端小管刷状缘的面积(图3D, E)。

 

细胞间相互作用分析:通过细胞间相互作用分析,研究发现成纤维细胞簇与其他细胞簇的相互作用最强,特别是与足细胞的相互作用(图3F, G)。这表明PDGFRβ CAR-T疗法可能通过减少ECM产生细胞与足细胞的相互作用,从而对肾小球硬化和足细胞损伤产生保护作用。

 

Figure 3. mPDGFRβ CAR-T cells reduce ECM-producing cells and restore renal function in hypertensive mice

 

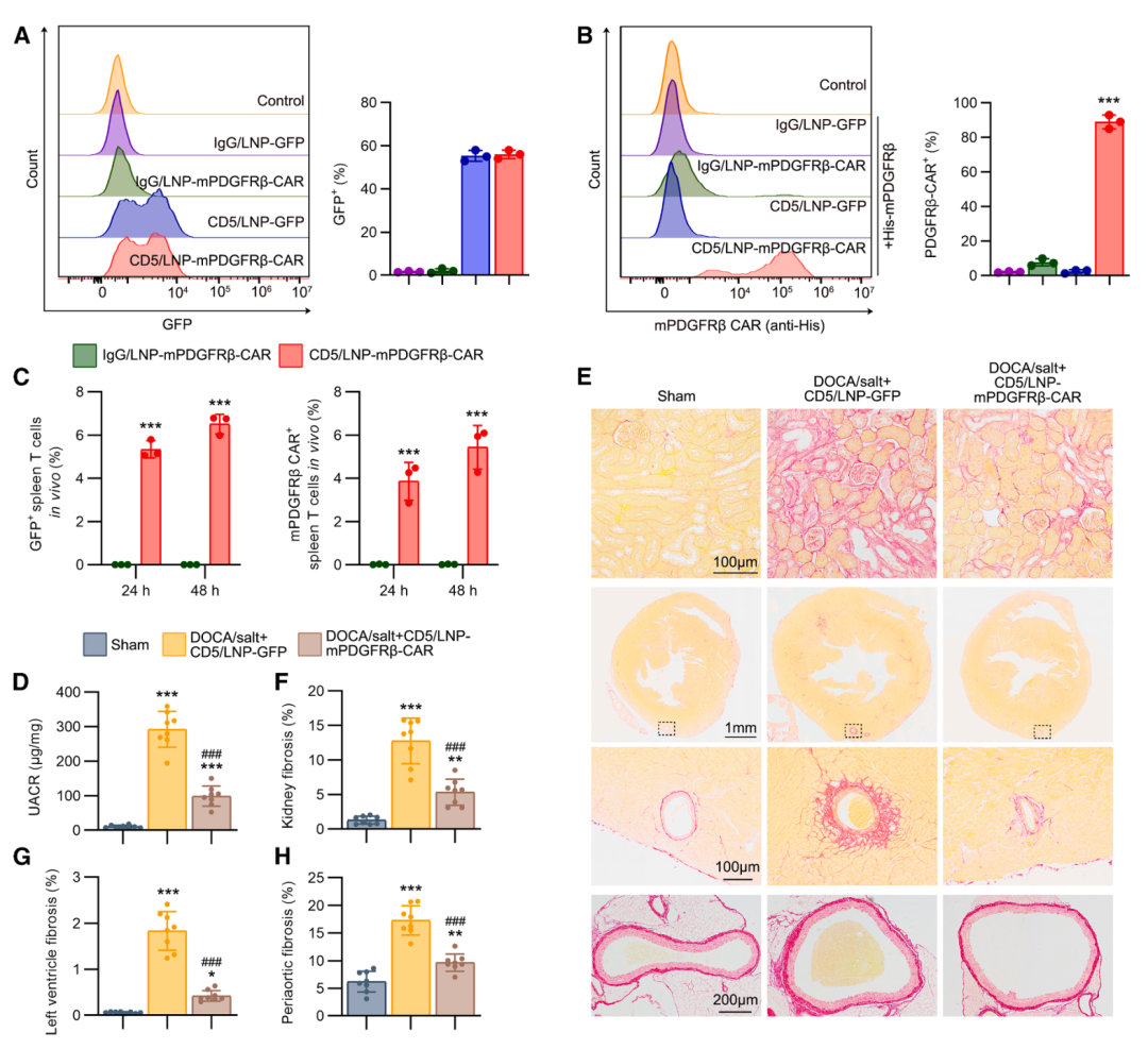
体内生成的PDGFRβ CAR-T细胞有效治疗CKD

CD5/LNP介导的体内CAR-T细胞生成:为了简化CAR-T细胞的制备流程并降低成本,研究开发了基于CD5抗体修饰的脂质纳米颗粒(LNP)包裹PDGFRβ CAR-mRNA的体内CAR-T细胞生成系统。体外实验显示,CD5/LNP-PDGFRβ CAR-mRNA转导的T细胞高效表达mPDGFRβ CAR,并对小鼠肾间质成纤维细胞表现出强细胞毒性(图4A, B)。

 

体内CAR-T细胞生成系统的抗纤维化效果在DOCA/盐诱导的高血压肾病模型中,研究通过静脉注射CD5/LNP-PDGFRβ CAR-mRNA生成CAR-T细胞。结果显示,注射后2天,脾脏T细胞中约6%表达GFP和CAR(图4C)。这些体内生成的CAR-T细胞显著减轻了UACR、肾脏、心肌和血管周围纤维化程度(图4D-H)。

 

Figure 4. PDGFRβ CAR-T cells produced in vivo ameliorate fibrosis-associated pathologies in hypertensive mice

 

 

hPDGFRβ CAR-T细胞减轻人多能干细胞来源的肾脏类器官纤维化

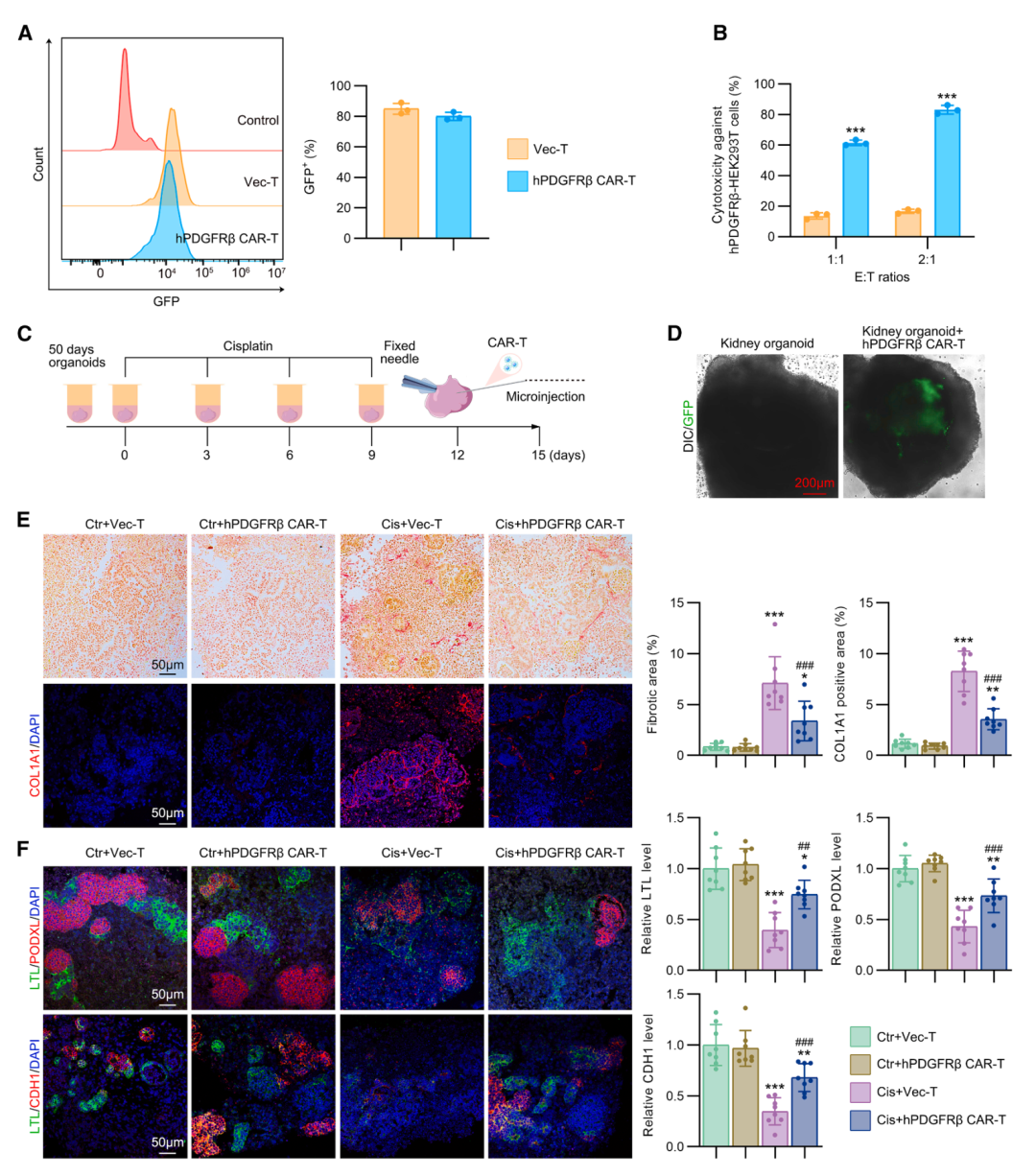
hPDGFRβ CAR-T细胞的构建与验证:为了评估PDGFRβ CAR-T疗法在人类中的潜在应用,研究构建了针对人PDGFRβ的CAR-T细胞。通过杂交瘤技术生成抗hPDGFRβ scFv,并将其与人CD8α、4-1BB和CD3ζ结构域融合,构建第二代CAR。转导人T细胞后,约80%的T细胞表达GFP(图5A)。与对照细胞相比,hPDGFRβ CAR-T细胞对表达hPDGFRβ的HEK293T细胞表现出强细胞毒性(图5B)。

 

hPDGFRβ CAR-T细胞在肾脏类器官中的抗纤维化效果:研究利用人多能干细胞来源的肾脏类器官模拟CKD的纤维化过程。通过反复顺铂处理触发肾小管间质纤维化后,将hPDGFRβ CAR-T细胞显微注射到类器官中。结果显示,hPDGFRβ CAR-T细胞显著减少了类器官中的胶原沉积(图5E),并改善了肾小管上皮细胞和足细胞的损伤(图5F)。此外,hPDGFRβ CAR-T细胞未对正常肾脏类器官细胞产生脱靶毒性(图5E, F)。

 

Figure 5. hPDGFRβ CAR-T cells reduce tubulointerstitial fibrosis in kidney organoid CKD model

 

 

02

小结

Result

 

本研究首次定义了CKD肾脏纤维化的主要产ECM细胞类型,并鉴定了PDGFRβ作为适用于抗肾脏纤维化CAR-T疗法的表面抗原。通过构建靶向PDGFRβ的CAR-T细胞,不仅在多种小鼠CKD模型中展现了显著的抗纤维化效果,还在人多能干细胞来源的肾脏类器官CKD模型中验证了其治疗潜力。此外,体内CAR-T细胞生成系统的开发为简化制备流程、降低成本提供了可能,进一步推动了CAR-T疗法在临床中的应用。

 

迈安纳Peptide-LNP制备服务,定义行业新标准

迈安纳专注于脂质纳米粒(LNP)技术,为您量身打造高效、稳定、可定制的肽-LNP制备解决方案,助您的研究成果跨越递送屏障,直达靶点,加速从概念到临床的转化。

 

为何选择迈安纳?

我们的核心优势,铸就您的核心竞争力:

精准高效的包封与负载

 

 

 

独家工艺:采用先进的微流控混合技术,确保形成均一、稳定的LNP颗粒,包封效率高,有效保护活性分子。

 

灵活定制:可根据您的肽序列特性(长度、电荷、疏水性等)和实验需求,精准调整LNP的组成与结构,实现最优负载。

 

 

卓越的递送效率与靶向能力

 

 

 

Peptide-LNP显著提升目标细胞转染效率,同种LNP连接Peptide后在T细胞中表达水平提升接近3倍。

针对不同细胞类型(如肝细胞、免疫细胞等),不同组织器官(肺靶向,脾脏靶向,骨骼靶向等)优化配方,实现特异性靶向。

 

严格的质量控制体系

 

 

 

全面检测粒径大小 & 多分散指数(PDI)、Zeta电位,确保批次间高度均一与稳定性。

 

粒径控制:70-150nm范围内可调

多分散指数(PDI)<0.15

包封效率:mRNA包封率稳定≥90%

无菌保证:终端灭菌,内毒素<5EU/mL

生物性能:严格进行包封率测定、体外活性验证、确保产品安全、有效。

完整报告:为您提供详尽的质量控制分析证书(CoA),所有数据透明可追溯。

 

参考文献:Zhao, S., Li, R., Xia, Y., ..., Yi, F. (2025). Targeting ECM-producing cells with CAR-T therapy alleviates fibrosis in chronic kidney disease. Cell Stem Cell, 32(1), 1-13. https://doi.org/10.1016/j.stem.2025.07.014

 

注册页面
电话:400-021-7882 021-54281913
提交