脂质纳米颗粒(LNPs)作为新一代药物递送系统,因其优异的生物相容性、可调控的靶向性及高载药能力,在癌症治疗领域展现出巨大潜力。然而,药物负载量作为LNPs的关键参数,其如何影响纳米颗粒的体内行为及治疗效果仍缺乏系统性研究。传统研究多聚焦于材料组成或表面修饰对LNPs性能的影响,而忽视了药物负载量这一内在因素可能引发的物理化学性质变化(如粒径、表面电荷、刚性等),进而影响其生物分布及细胞摄取。
近日,澳大利亚阿德莱德大学Chun-Xia Zhao 等人在Advanced Healthcare Materials期刊上发表题为“DNA Barcoding-Enabled Tracking of Lipid Nanoparticles: Drug-Loading-Dependent Biodistribution and Tumor Microenvironment Targeting”的研究。本研究首次利用DNA条形码技术,通过迈安纳微流控设备实现了对不同药物负载量LNPs体内行为的精准追踪,为优化LNPs设计提供了新策略。

迈安纳微流控XNano系列设备及试剂盒
2026 TECHNOLOGY
01 实验结果
DNA条形码标记LNPs的筛选与表征
通过顺序纳米沉淀法,我们成功制备了六种不同N/P比(氮/磷比,代表阳离子胺基与阴离子核酸磷酸基的比例)的DNA条形码标记LNPs,并固定了理论药物负载量为30%的多西他赛(DTX)。在筛选过程中,我们发现随着N/P比的增加,DNA条形码的包封效率(EE%)显著提升,当N/P比≥3时,EE%达到峰值约90%,并在N/P=6时略有下降。这一结果表明,适量的离子化脂质对于实现高效的DNA包封至关重要。进一步,我们选择了N/P比为3的配方作为后续实验的最优条件,因为该配方在保持高DNA包封效率的同时,也展现了良好的稳定性。

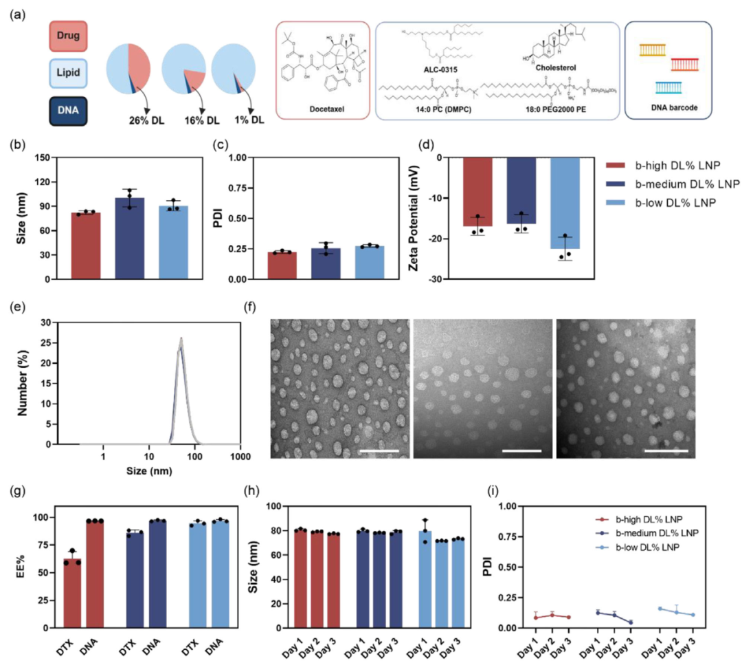
Figure 1. Screening and characterization of b-LNPs with varying N/P ratios
在最优N/P比条件下,我们制备了低(1%)、中(16%)、高(26%)三种药物负载量的DNA条形码标记LNPs(分别标记为b-LNPs-Low、b-LNPs-Medium、b-LNPs-High)。表征结果显示,三种LNPs的粒径均约为80 nm,PDI值均低于0.2,表明其粒径分布均匀。透射电镜(TEM)观察进一步证实了LNPs的球形形态,且实际粒径略小于DLS测量值,这可能是由于水合层的存在。此外,三种LNPs的表面电荷均约为-15 mV,显示出良好的胶体稳定性。在药物和DNA包封效率方面,随着药物负载量的增加,DNA包封效率保持稳定(≈90%),而药物包封效率则有所下降,但均保持在足够支持后续实验的水平。

Figure 2. Characterization of b-LNPs with high, medium, and low drug loadings.
体外细胞摄取实验
为了评估不同药物负载量LNPs在体外的细胞摄取情况,我们使用了4T1乳腺癌细胞和骨髓来源巨噬细胞(BMDMs)作为模型细胞。首先,我们验证了裸DNA条形码在两种细胞中的摄取效率,结果显示,在24小时孵育后,三种DNA条形码的摄取效率均约为40%,且无显著差异。这一结果确保了后续实验中DNA条形码作为追踪标记的可靠性。接下来,我们将混合后的三种b-LNPs(每种b-LNP的DNA条形码量相同)与4T1细胞或BMDMs共孵育24小时。结果显示,在4T1细胞中,三种b-LNPs的摄取效率无显著差异,均在20-35%之间。然而,在BMDMs中,b-LNPs-High的摄取效率显著高于b-LNPs-Medium和b-LNPs-Low,分别高出约20倍。这一差异可能与高药物负载LNPs的物理化学性质变化有关,如刚性增加和疏水性增强,这些变化可能触发了BMDMs更强的吞噬作用。
为了进一步验证这一假设,我们采用了Transwell共培养模型,模拟TME中的细胞间相互作用。结果显示,即使在共培养条件下,b-LNPs-High仍表现出对BMDMs的显著偏好性摄取,进一步支持了药物负载量在调控LNPs细胞靶向性中的关键作用。

Figure 3. In vitro cellular uptake of b-LNPs with different drug loadings.
体内分布实验
为了探究不同药物负载量LNPs在体内的分布情况,我们将混合后的三种b-LNPs静脉注射至4T1肿瘤小鼠模型。24小时后处死小鼠,收集主要器官及肿瘤组织,通过qPCR定量分析DNA条形码的分布。结果显示,三种b-LNPs在脾脏和肝脏中的积累量最高,其次是肾脏、肺、心脏和脑。值得注意的是,b-LNPs-High在脾脏中的积累量显著高于b-LNPs-Low(60% vs. 40%),而b-LNPs-Low则主要被肝脏清除(>50%)。这一分布模式与LNPs的物理化学性质密切相关,高刚性纳米颗粒更易被脾脏巨噬细胞识别并摄取,而低刚性颗粒则倾向于被肝脏库普弗细胞清除。
TME细胞靶向性实验
为了评估不同药物负载量LNPs在TME中的细胞靶向性,我们利用Percoll梯度离心及免疫磁珠分选技术,从肿瘤组织中分离出TAMs和癌细胞。qPCR定量分析结果显示,TAMs对所有b-LNPs的摄取量均显著高于癌细胞。其中,b-LNPs-High在TAMs中的摄取量最高,表明其具有更强的TAMs靶向性。进一步分析显示,b-LNPs-High的癌细胞/TAMs摄取比显著低于其他两组,进一步证实了高药物负载LNPs对TAMs的偏好性靶向。

Figure 4. In vivo accumulation of b-LNPs with different drug loadings in 4T1 tumor-bearing mice.
2026 TECHNOLOGY
02 结论
本研究通过整合DNA条形码技术,系统评估了不同药物负载量对LNPs体内分布及TME靶向性的影响。实验结果表明,高药物负载LNPs显著富集于脾脏并优先被TAMs摄取,而低药物负载LNPs则主要被肝脏清除。这一发现为优化LNPs设计提供了关键依据,即通过调控药物负载量,可实现对其生物分布及细胞靶向性的精准调控。未来研究将进一步探索药物负载量影响LNPs物理化学性质的具体机制,并开发基于药物负载量的个性化纳米药物递送系统。
迈安纳的mRNA合成服务优势
高纯度、高完整性:我们采用先进的纯化技术和严格的质量控制流程,确保mRNA纯度超过90%。
合成mRNA保留了RNA分子的完整性和功能活性,为高效翻译奠定基础,下图为体外293T细胞转染与小鼠体内表达结果。
迈安纳提供circRNA合成服务
我们采用先进的环化策略,使circRNA达到环化率>80%,纯度>90%。circRNA较mRNA稳定性更好,能够有效延长半衰期,转染后蛋白质表达水平逐渐升高,但能维持在一个相对稳定的平台期很长一段时间。
多样化修饰与定制化服务
迈安纳提供多种修饰选项,包括加帽、Poly(A)尾巴优化及核苷酸修饰,加帽率>90%,同时支持定制化序列设计,满足蛋白替代疗法、肿瘤疫苗和CAR-T细胞治疗等应用需求。
一站式技术支持
从mRNA设计、合成到递送系统适配,迈安纳提供全流程技术支持与咨询,帮助您优化实验方案并加速研发进程。
参考文献:Xu, L., Chen, R., Wang, X., Liu, D., Liu, Y., & Zhao, C.-X. (2025). DNA Barcoding-Enabled Tracking of Lipid Nanoparticles: Drug-Loading-Dependent Biodistribution and Tumor Microenvironment Targeting. Advanced Healthcare Materials. DOI: 10.1002/adhm.202501914
END